:为破解典范经济学“人-平衡市场”范式取本土“要素禀赋-比力劣势”框架的线性还原论局限,以及既有量子经济学存正在的概念移植简单化、理论框架碎片化、实践适配性不脚等问题,本文以“经济系统的量子属性”为逻辑起点,建立全新量子经济学理论系统,明白其内涵、研究对象取方式系统,搭建微不雅-中不雅-宏不雅递进阐发框架,构成笼盖全维度的完整学科系统。研究连系中国新能源汽车财产兴起、脱贫攻践、数字经济超线性增加等典型案例开展验证,成果表白该理论可无效注释复杂经济系统的不确定性、非线性联系关系取演化跃迁特征。本文立脚中国实践冲破范式枷锁,为建立中国自从的现代经济学学问系统供给了全新焦点范式,丰硕了经济学理论的本土化取立异性内涵。经济学范式的演变,素质上是理论系统取现实经济纪律适配性的迭代历程。从古典经济学的“劳动价值理论”,到新古典经济学的“平衡理论”,再到内生增加理论的“立异驱动理论”,每一轮范式改革皆源于对既有理论注释力窘境的应对。然而,当下支流经济学及其本土化理论框架均存正在难以跨越的内正在局限,无法充实阐释复杂经济系统的非线性演化、协同联系关系等环节特征。典范经济学的线性平衡范式、以新布局经济学为代表的本土化理论的径依赖,以及既有量子经济学正在物理概念移植方面的误区,配合形成了建立中国自从经济学学问系统的焦点理论障碍,火急需要借帮系统性的范式告竣理论沉构。典范经济学的焦点阐发范式深深植根于牛顿力学的线性思维、还原论以及平衡论逻辑,其理论局限性具有底子性取系统性特征。自瓦尔拉斯(Walras,1874)初次建立一般平衡理论系统起,该框架一直把经济系统视做可切确推演的机械安拆,构成了“人-平衡市场-线性”的焦点阐发链条,并经由马歇尔(Marshall,1890)正在《经济学道理》中进一步系统化,最终成为经济学的支流阐发范式。这一范式的局限性集中表现正在从体假设、市场运转和关系三个维度上:正在从体假设维度,新古典经济学将经济从体笼统为“完全的效用最大化者”,假定从体可以或许穷尽所有决策方案、精准预测成果并做出最优选择。这一假设虽简化了阐发逻辑,但取现实经济行为存正在素质性。西蒙(Simon,1955)提出“无限”概念,指出从体的消息处置能力和认知程度存正在天然局限性,无法实现绝对最优决策,进而鞭策了行为经济学的成长。然而,即便如斯,行为经济学仍未冲破“个别最优决策”的阐发——其焦点仍是批改人假设的误差,而非沉构从体行为的阐发逻辑,因而无释现实中遍及存正在的从众行为、非决策集群、利他行为等复杂现象。例如正在本钱市场中,投资者决策往往受市场情感、群体心理等要素驱动,呈现“逃涨杀跌”的非集群特征,这一现象明显超出了典范经济学从体假设的注释范围。正在市场运转维度,平衡假设将市场平衡视为经济系统的“天然稳态”,认为价钱机制可从动批改偏离平衡的波动,使经济系统恢复至平衡形态。这一假设轻忽了现实经济的动态演化素质——现实经济一直处于“非平衡—演化—新非平衡”的轮回历程中,经济危机、财产、手艺迸发等严沉经济现象,均是系统远离平衡的成果。凯恩斯(Keynes,1936)正在《就业、利钱和货泉通论》中虽了“萨伊定律”下的平衡假设,提出“无效需求不脚”理论,但凯恩斯从义仍未脱节平衡思维的局限,其政策从意的焦点仍是通过干涉使经济回归平衡形态。2008年全球金融危机进一步了平衡范式的缺陷:支流经济学基于平衡假设的经济模子未能预判危机的迸发,且危机后的政策干涉也未能实现经济系统的无效苏醒,凸显了平衡范式对现实经济的注释力取指点力双沉弱化。正在关系维度,线性预设使得典范经济学难以捕获手艺立异对经济增加的超线性贡献、政策干涉的“蝴蝶效应”等复杂联系关系。保守增加理论(Solow,1956)将经济增加视为本钱、劳动力等要素投入的线性加总,无释数字经济时代“平台+生态”模式下的指数级增加现象;而正在政策阐发中,线性思维往往导致对政策结果的误判。例如,房地产市场调控政策若轻忽开辟商、购房者、金融机构等从体的非线性互动,极易激发超出预期的市场波动。这种线性认知取复杂经济系统的非线性素质存正在底子冲突,导致典范经济学对现实经济系统的注释力持续弱化(Arthur,2015)。林毅夫(2011、2014、2017)所提出的新布局经济学阐发框架,将处于分歧成长程度的国度之间的布局差别,以及一个国度陪伴成长程度提拔而发生的各类布局转型均予以内生化处置,并将其同一于一个理论框架之中。该理论的焦点要点正在于,每个时点既定且随时间变更的要素禀赋布局,决定了最优出产布局(涵盖财产取手艺层面),此乃基于布局范式而非设置装备摆设范式的比力劣势理论(林毅夫,2011;林毅夫和付才辉,2022)。以新布局经济学为代表的本土化经济学理论,立脚于成长中国度的实践,建立起“要素禀赋布局—比力劣势—财产升级”的焦点阐发逻辑,为后发国度的经济成长供给了全新的理论视角。其焦点从意为“无效市场”取“无为”的协同共同,即市场正在资本设置装备摆设过程中阐扬决定性感化,则正在财产升级历程中阐扬填补短板、然而,需要明白指出的是,新布局经济学照旧未能冲破典范经济学的范式,陷入了较为显著的径依赖窘境,具体表现于三个维度:其一,未回覆要素禀赋变化是若何决定且对非要素禀赋要素的关心不脚。虽然新布局经济学认为要素禀赋布局是能够动态变化的,可是并没有回覆为何变化,若何内生决定,现实上可能是出产布局反向决定要素禀赋布局。新布局经济学将财产升级的焦点动力归结为要素禀赋布局的动态变化,认为后发国度应遵照“比力劣势准绳”,成长取本身要素禀赋婚配的财产。但这一逻辑难以注释部门后发国度正在要素禀赋不占优前提下实现的财产“弯道超车”现象。以中国新能源汽车财产为例,成长初期其本钱、手艺等要素禀赋均掉队于欧美国度,但通过自从立异取政策指导实现从跟跑到领跑的逾越,这一现象无法通过要素禀赋升级逻辑获得充实注释。现实上,自从立异、轨制、文化保守等非要素要素正在财产冲破中阐扬环节感化,而新布局经济学对这些要素的轻忽,使其理论注释范畴存正在显著局限。其二,对取市场关系的认知存正在鸿沟局限。新布局经济学强调取市场的分工协做,并提出无效市场+无为的命题,但命题比力笼统,未充实把握中国特色社会从义市场经济中“彼此嵌入、动态协同、共生演化”的非线性互动特征。正在现实中国实践中,取市场并非简单的分工关系,而是呈现“指导市场、市场激活、二者协同演化”的互动逻辑。例如,数字经济成长中,通过完美数字根本设备、制定命据要素市场化设置装备摆设政策为市场立异供给根本前提;而市场从体的立异实践(如平台经济模式)又倒逼优化监管轨制,构成“政策—市场—政策”的动态协同轮回。这种非线性互动关系超出新布局经济学“分工协做”的认知范围,导致其难以充实契合中国实践的现实逻辑。其三,理论注释范畴的局限性。新布局经济学的阐发框架次要聚焦于财产升级取经济增加,未能充实涵盖脱贫攻坚、配合敷裕等中国特色成长议题,难以对这些实践奇不雅做出系统性理论阐释。脱贫攻坚的焦点逻辑是“多元从体协同赋能”,通过、市场、社会的协同感化破解贫苦地域的要素匮乏窘境;配合敷裕则强调“效率取公允的同一”,通过三次分派调理收入差距。这些议题均涉及复杂的从体互动取系统演化,无法通过“要素禀赋-比力劣势”的线性逻辑获得注释。新布局经济学对这些议题的轻忽,使其难以全面适配中国经济实践的理论需求。既有量子经济学研究试图冲破典范经济学的线),却因陷入物理概念移植误区而未能构成具有遍及注释力的理论系统。本文所指“既有量子经济学”,特指20世纪末以来将量子力学概念间接引入经济学阐发的相关研究——自量子力学理论兴起后,部门学者测验考试将“叠加态”“纠缠”“跃迁”等量子概念引入经济学,构成晚期研究雏形(Khrennikov,2009);后续Haven&Khrennikov(2013)进一步系统化阐发框架,提出将量子概率理论使用于经济决策阐发,成立量子社会科学方,注释投票悖论、社会收集非局部性等现象。但相关研究一直未能离开三大焦点误区:其一,概念移植的概况化。现有研究多将量子力学概念间接映照为经济现象,如将股票价钱波动等同于“量子叠加态”、企业间合做视为“量子纠缠”、经济增加视为“量子跃迁”,却未深切挖掘这些概念正在经济系统中的奇特内涵取运转纪律,素质上沦为“物理术语的经济学比方”,缺乏的理论内核。例如,Khrennikov(2009)将量子叠加态概念使用于消费者决策阐发,认为消费者对分歧商品的选择存正在叠加形态,但未注释这一叠加形态的经济学生成机制,也未建立对应的阐发框架,导致理论缺乏实践适配性。现实上,经济系统的量子属性源于本身的复杂性、不确定性取非线性特征,而非对物理量子现象的简单类比,既有研究对这一素质的轻忽,使其陷入概念移植的概况化误区。其二,研究范畴的碎片化。现有多聚焦于金融市场波动、消费者个别决策等微不雅范畴,未能建立涵盖微不雅、中不雅、宏不雅的完整阐发框架,无释宏不雅经济能级跃迁、财产协同演化等严沉议题。例如,Haven(2011)将量子纠缠概念使用于金融市场阐发,认为金融机构间的联系关系合适量子纠缠特征,但未将这一阐发拓展至财产或宏不雅层面;对于中国经济从“高速增加”向“高质量成长”的转型过程,既有量子经济学研究也无法使用量子思维做出无效阐释。这种碎片化的研究款式,导致既有量子经济学无法构成系统性理论系统,难以满脚注释复杂经济系统的需求。其三,实践适配性的不脚。这类研究以本钱从义市场经济为次要阐发对象,延续经济学“个别优先”“市场至上”的焦点命题,取中国特色社会从义市场经济的“全体性”“协同性”“公益性”特征相。例如,现有量子经济学研究多强调个别决策的自从性,轻忽调控、轨制束缚等要素对经济行为的影响,无释中国脱贫攻坚中“指导+市场参取+社会协同”的多元从体管理机制;同时,其对市场的过度强调,也取中国“无效市场+无为”的实践逻辑存正在底子冲突。这种实践导向的误差,使得既有量子经济学难以适配中国经济实践的理论需求,无法为建立中国自从经济学学问系统供给无效支持。本文可能的立异点如下:一是理论框架立异,冲破典范经济学线性平衡范式取本土化理论“要素禀赋-比力劣势”框架的线性、确定性、还原论思维,以“经济系统的量子属性”为逻辑起点建立全新理论系统,从头定义量子经济学的内涵、研究对象、方式系统及微不雅-中不雅和宏不雅递进阐发框架,构成完整学科系统。二是研究视角立异,立脚中国实践,通过解析新能源汽车财产兴起、脱贫攻坚奇不雅、数字经济超线性增加等典型案例,验证理论对复杂经济现象的注释力,冲破范式枷锁。三是概念系统立异,提出经济叠加态、从体纠缠、能级跃迁等焦点概念,为理解经济系统的不确定性、非线性联系关系取演化跃迁特征供给全新视角。建立具有自从性的量子经济学学科系统,需起首明白其理论根本,即解答“量子经济学的定义是什么”“量子经济学的研究内容有哪些”“量子经济学采用何种研究方式”这三大焦点问题。这就要求从内涵的界定入手,将经济系统的量子属性确立为本体论的焦点,厘清涵盖微不雅、中不雅和宏不雅层面的研究鸿沟,最终建立适配复杂经济系统的方系统。这一逻辑链条既区别于典范经济学的线性思维模式,也冲破了既有量子经济学概念移植的误区,为量子经济学的学科扶植供给了的理论支持。量子经济学以经济系统的量子属性做为逻辑起点,以“微不雅决策叠加-中不雅从体纠缠-宏不雅能级跃迁”为焦点阐发框架,旨正在阐释复杂经济系统的运转纪律,为经济的高质量成长供给指点,是现代经济学的一个分支学科。这必然位明白了量子经济学的理论鸿沟取实践导向,其焦点内涵可从以下三个维度深切理解:(1)理论内核的奇特征:取既有量子经济学简单挪动物理概念的研究径分歧(Haven&Khrennikov,2013),量子经济学的焦点正在于挖掘量子思维取经济纪律的内正在契合性。量子思维所强调的不确定性、全体性和非线性联系关系,刚好是复杂经济系统的素质特征,即经济系统中的从体决策具有不确定性,从体之间存正在非线性联系关系,系统演化呈现出全体性特征。量子经济学恰是基于这一契合性建立理论内核,而非生硬套用物理术语。例如,量子经济学中的“决策叠加”并非物理量子叠加态的简单类比,而是源于经济从体的无限(Simon,1955)、消息不合错误称(Akerlof,1970)以及决策的动态性,具有的经济学生成逻辑。(2)阐发框架的系统性:典范经济学多采用“微不雅-宏不雅”的二分法,且微不雅阐发取宏不雅阐发存正在逻辑断层(Lucas,1976),微不雅经济学聚焦于个别行为,宏不雅经济学关心总量波动,二者缺乏无效的逻辑跟尾。量子经济学则建立了“微不雅决策叠加-中不雅从体纠缠-宏不雅能级跃迁”的递进框架,实现了个别行为取系统演化的无机同一,即微不雅决策的叠加态坍缩形成中不雅从体纠缠的根本,中不雅从体的协同演化鞭策宏不雅系统的能级跃迁,构成“个别-中不雅-宏不雅”的逻辑闭环。这一框架既填补了典范经济学二分法的缺陷,又冲破了既有量子经济学的碎片化局限,可以或许对复杂经济系统做出全体性、系统性的阐释。其三,实践导向的自从性。量子经济学以中国特色社会从义市场经济实践为焦点研究场景,聚焦脱贫攻坚、配合敷裕、高质量成长等本土议题,旨正在通过理论立异冲破经济学的范式枷锁,为建立中国自从经济学学问系统供给焦点载体。这取既有量子经济学聚焦市场经济的实践导向构成明显区别——既有量子经济学的研究样本多为金融市场、企业决策,其理论结论难以适配中国实践;而量子经济学则从中国实践中提炼理论命题,再以理论指点中国实践,构成“实践-理论-实践”的闭环逻辑,彰显了明显的自从属性。明白研究对象是界定学科鸿沟的焦点,量子经济学以“涵盖微不雅、中不雅、宏不雅的复杂经济系统”为研究对象,打破了典范经济学“微不雅-宏不雅”的二朋分裂,实现了三个层面的逻辑融通。其具体研究对象、焦点命题取理讲价值可通过下表1清晰呈现:
从逻辑联系关系来看,三个层面的研究对象构成递进关系:微不雅层面的决策叠加是中不雅从体纠缠的根本——海量微不雅从体的决策叠加态坍缩,会通过“从体联系关系收集”构成中不雅层面的纠缠互动;中不雅层面的从体纠缠是宏不雅能级跃迁的动力——中不雅系统的协同演化(相长)会鞭策手艺、轨制、人力本钱等要素堆集,为宏不雅系统能量冲破临界阈值供给支持;而宏不雅能级跃迁又会反向影响微不雅决策取中不雅互动的,构成“微不雅-中不雅-宏不雅”的动态轮回。这种逻辑融通的研究对象设定,使得量子经济学可以或许冲破典范经济学的阐发局限,对复杂经济系统的运转纪律构成全体性认知。例如,正在阐发数字经济成长时,量子经济学既关心微不雅从体的立异决策叠加(如企业的数字化转型决策、消费者的数字消费决策),也调查中不雅层面的数字财产纠缠协同(如数字财产链、立异链的互动),还研究宏不雅层面的数字经济能级跃迁(如数字经济对高质量成长的赋能),构成对数字经济成长的全方位注释。方是学科研究的“东西包”,量子经济学的方系统以“冲破典范经济学还原论、平衡论思维”为焦点方针,建立了“系统阐发法-演化阐发法-实践阐发法”三维融合的方框架。三者彼此弥补、协同感化,配合支持量子经济学的理论研究取实践使用:系统阐发法源于贝塔朗菲(Bertalanffy,1950)的一般系统论,其焦点逻辑是“全体大于部门之和”,强调将研究对象视为无机全体,通过度析系统内部要素的联系关系机制取系统取外部的互动关系,系统运转纪律。量子经济学将系统阐发法使用于经济研究,焦点是把握“决策叠加-从体纠缠-能级跃迁”的系统联系关系:正在微不雅层面,阐发决策从体行为时,不只关心单个从体的决策偏好取认知能力,还需调查决策中的其他从体、轨制束缚、市场预期等联系关系要素。例如,阐发企业的手艺立异决策,需兼顾企业本身的研发能力、上下逛企业的手艺协同、的立异政策、市场的需求预期等多个联系关系要素,而非孤立调查企业本身的决策行为。正在中不雅层面,阐发财产或区域成长时,不只研究单个财产或区域的成长特征,还需调查其取上下逛财产、立异链、资金链、周边区域的纠缠联系关系。例如,阐发新能源汽车财产成长时,需兼顾电池财产、整车制制财产、充电桩财产的协同互动,以及财产取高校、科研机构的立异协同,构成对财产成长的全体性认知。正在宏不雅层面,阐发经济系统演化时,不只关心经济增加目标,还需调查手艺、轨制、人力本钱等要素的协同堆集,以及经济系统取社会、等外部系统的互动关系。例如,阐发中国高质量成长时,需兼顾经济增加、科技立异、生态、社会公允等多个维度,调查各维度的协同演化纪律。这种系统阐发法取典范经济学“拆分要素、孤立阐发”的还原论思维构成明显区别,可以或许更精准地把握复杂经济系统的全体性特征。演化阐发法源自演化经济学的焦点(Nelson&Winter,1982),其焦点逻辑为“经济系统一直处于非平衡的动态演化历程”,着沉通过度解系统的汗青演化轨迹、要素堆集历程、临界阈值冲破前提,系统的演化纪律。量子经济学将演化阐发法使用于经济研究,其焦点正在于把握“能级跃迁”的动态过程:正在微不雅层面,聚焦决策从体的行为演化——陪伴消息获取取认知程度的提高,从体的决策叠加态取坍缩成果会产活泼态改变。例如,消费者的绿色消费决策,会跟着绿色消费文化的推广、环保学问的堆集,从“不雅望”叠加态逐渐坍缩为“自动采办”决策。正在中不雅层面,关心财产/区域的纠缠演化——跟着手艺立异取轨制变化,从体间的纠缠强度取互动标的目的会进行调整,鞭策中不雅系统从“相消”(恶性合作)向“相长”(协同成长)演进。例如,新能源汽车财产初期,分歧企业采用分歧的手艺尺度,构成相消;跟着行业尺度的同一,企业间构成手艺协同,实现相长。正在宏不雅层面,关心经济系统的能级演化——通过逃踪手艺立异、轨制立异、人力本钱的堆集历程,阐发系统能量向临界阈值趋近的动态特征,预判能级跃迁的机会取径。例如,阐发中国经济从要素驱动向立异驱动的转型,需调查分歧阶段手艺立异投入、轨制立异成效、人力本钱程度的动态变化,控制系统能量堆集的纪律。这种演化阐发法冲破了典范经济学“平衡形态”的静态阐发思维,可以或许更为精准地把握复杂经济系统的动态演化特征。实践阐发法的焦点逻辑是“实践是查验谬误的独一尺度”,强调度论研究需植根于经济实践,通过度析实践案例提炼理论命题,再以理论指点实践并接管实践查验。量子经济学的实践阐发法具有明显的“中国自从”导向:一方面,以中国特色社会从义市场经济实践为焦点研究场景,通过度析脱贫攻坚、配合敷裕、高质量成长等本土实践案例,提炼合适中国经济纪律的理论命题。例如,从脱贫攻践中提炼“-市场-社会”的从体纠缠协同管理理论,从新能源汽车财产成长中提炼“财产链-立异链-区域链”的度纠缠理论,这些理论命题均源于中国实践,具有明显的自从属性。另一方面,将量子经济学的理论框架使用于中国经济实践,为政策制定供给理论支持。例如,使用“从体纠缠”理论指点财产链供应链协同升级政策,通过强化财产链上下逛的纠缠联系关系,培育相长效应;使用“能级跃迁”理论指点立异驱动成长计谋实施,通过鞭策手艺、轨制、人力本钱的协同堆集,加快经济系统向高能级跃迁。这种“实践-理论-实践”的轮回逻辑,既区别于典范经济学“离开实践的笼统建模”,也冲破了既有量子经济学“实践导向”的局限,为建立中国自从经济学学问系统供给了方保障。
综上,量子经济学的本体论取方系统构成了完整的逻辑闭环:以经济系统的量子属性为本体论根本,界定微中宏不雅融通的研究对象,通过系统、演化、实践三维融合的方开展研究,最终实现“注释复杂经济纪律、指点中国经济实践”的焦点方针。这一理论根本既彰显了量子经济学的学科性,也为其成为中国自从经济学学问系统的焦点载体奠基了根底。量子经济学的焦点理论贡献,正在于冲破典范经济学“微不雅-宏不雅”的二朋分裂取线性阐发逻辑,建立“微不雅决策叠加-中不雅从体纠缠-宏不雅能级跃迁”的递进阐发系统。这一系统以经济系统的量子属性为贯穿从线,实现了“个别行为-中不雅协同-宏不雅演化”的逻辑融通:微不雅层面的决策叠加态坍缩形成中不雅从体纠缠的根本,中不雅层面的从体协同演化构成宏不雅能级跃迁的动力,而宏不雅能级跃迁又反向沉塑微不雅决策取中不雅互动的,三者配合注释复杂经济系统的运转纪律。以下从理论内涵、运转机制、实践逻辑三个维度,系统阐释阐发系统的焦点内容。微不雅经济行为是整个经济系统运转的根本,典范经济学以“人-最优决策”为焦点建立微不雅阐发框架,而量子经济学基于经济系统的决策叠加属性,提出“决策叠加-不雅测者效应”的微不雅行为阐发范式,了经济从体行为的不确定性素质,填补了典范经济学对现实行为注释力的不脚。量子经济学认为,经济从体的决策并非典范经济学预设的“单一最优选择”,而是处于多种可行方案的“叠加形态”——正在外部不雅测要素介入前,多个决策方案同时存正在于从体的决策空间中,不存正在独一确定的成果。这一特征并非对物理量子叠加态的简单类比,而是源于复杂经济中从体决策的内正在束缚,其生成逻辑可从三个维度解析,且均获得相关理论的支持:其一,多方案共存性:认知局限取决策空间的多元性。典范经济学假设从体可穷尽所有决策方案并筛选最优解,但现实中,从体的认知能力受无限束缚(Simon,1955),无法完全控制决策所需的全数消息,更难以精准预判所无方案的将来成果。同时,经济的复杂性使得决策方针呈现多元性——企业决策需兼顾利润、市场份额、社会义务等多沉方针,消费者决策需均衡效用、感情偏好等多种需求,多元方针必然对应多元可行方案。例如,消费者采办汽车时,“燃油车”(成本不变但环保性弱)、“新能源汽车”(环保性强但充电未便)、“夹杂动力汽车”(兼顾两者但价钱较高)三种方案同时存正在于决策空间,构成叠加态。这种多方案共存性并非从体“非”的表现,而是复杂经济下决策的必然特征,取阿克洛夫(Akerlof,1970)消息不合错误称理论所的“市场从体无法完全规避风险”的逻辑一脉相承。其二,方案不确定性:消息缺失取动态性的双沉束缚。正在外部“不雅测要素”(如消息获取、轨制束缚、市场预期)介入前,决策方案的最终成果具有不成预测性。这种不确定性源于两个焦点束缚:一是消息不完全性,正在不完全合作市场中,从体无法获取决策所需的全数消息,如企业无法精准预判将来市场需求的变化,消费者无法全面晓得产物的实正在质量;二是动态性,市场需求、手艺变化、政策导向等外部一直处于动态演化中,使得决策方案的可行性随时间变化而动态调整。例如,企业正在制定年度投资打算时,“扩张投资”“维持现状”“收缩投资”三种方案的可行性,均依赖于将来市场需求、原材料价钱、政策支撑力度等动态变量,正在这些变量明白前,决策成果无法确定。这种不确定性并非“不成知论”,而是对经济决策客不雅纪律的认知,取奈特(Knight,1921)所区分的“不成怀抱的不确定性”(Knightian Uncertainty)具有内正在分歧性。其三,决策非决定性:从体取的互动从导决策成果。典范经济学认为决策成果由从体的“选择”决定,而量子经济学强调,决策成果是从体取外部互动的产品,而非从体片面决定的成果。从体的决策偏好、认知能力是决策的根本,但外部的“不雅测要素”最终决定决策叠加态的坍缩标的目的。例如,统一家企业正在分歧政策下可能做出完全分歧的投资决策:正在宽松的财产搀扶政策下,决策可能坍缩为“扩张投资”;正在严酷的环保监管政策下,决策可能坍缩为“收缩投资”。这一特征打破了典范经济学“从体决策”的迷思,凸显了经济行为的“嵌入性”特征,取格兰诺维特(Granovetter,1985)“经济行为嵌入社会收集”的理论概念相契合,只是将“嵌入场景”拓展至更普遍的经济。若是说决策叠加是微不雅经济行为的“潜正在形态”,那么“不雅测者效应”则是将潜正在形态为现实决策的焦点计心情制。量子经济学中的“不雅测者效应”,并非物理尝试中“不雅测行为影响粒子形态”的简单移植,而是指消息、轨制、预期等外部要素介入后,经济从体的决策叠加态敏捷坍缩为某一具体方案的现象。这一效应的焦点逻辑是“塑制决策”,其影响要素可分为三大类,且各类要素彼此交错、配合感化:第一,消息获取:决策坍缩的根本前提。消息是从体认知的焦点载体,从体获取的消息数量取质量,间接决定决策叠加态坍缩的标的目的取效率。按照消息经济学理论(Stiglitz,2002),消息充实性越高,从体对决策方案可行性的判断越精确,决策坍缩为“最优方案”的概率越高;反之,消息不合错误称或消息缺失,可能导致决策坍缩为“次优方案”以至“错误方案”。例如,企业通过大数据阐发精准控制市场需求消息后,其投资决策更可能坍缩为“扩张投资”并实现盈利;而正在消息缺失的环境下,企业可能因误判市场需求而做出“收缩投资”的保守决策,错失成长机缘。值得留意的是,数字经济时代的消息效率提拔,使得不雅测者效应的感化强度显著加强——从体可快速获取多元消息,决策叠加态的坍缩速度加速,这也是数字经济范畴立异决策频发的主要缘由。第二,轨制束缚:决策坍缩的标的目的指导。轨制是规范经济行为的法则系统,包罗正式轨制(法令、政策、产权轨制等)取非正式轨制(文化、习俗、规范等),其焦点感化是通过“激励-束缚”机制指导决策叠加态的坍缩标的目的。正式轨制通过明白“可做什么、不成做什么”规定决策鸿沟,例如,对新能源汽车财产的补助政策取双积分轨制,通过正向激励取反向束缚,指导企业决策叠加态坍缩为“研发新能源汽车”的方案;产权轨制的完美则通过立异收益,指导企业决策坍缩为“手艺立异”的方案。非正式轨制则通过影响从体的价值偏好间接指导决策,例如,绿色消费文化的兴起,指导消费者决策叠加态坍缩为“采办环保产物”的方案。轨制对决策的指导感化,凸显了微不雅经济行为的“轨制嵌入性”,取诺斯(North,1990)“轨制决定经济绩效”的理论逻辑相分歧。第三,市场预期是从体对将来经济的判断,具有客不雅性、动态性特征,其变化会间接改变决策方案的预期收益,进而影响决策叠加态的坍缩成果。按照预期理论(Kahneman&Tversky,1979),从体的决策不只依赖于客不雅收益,还依赖于对收益的客不雅预期——当市场预期乐不雅时,从体对“扩张投资”“消费升级”等方案的预期收益判断提高,决策更可能向这些标的目的坍缩;当市场预期悲不雅时,从体更倾向于选择“维持现状”“收缩投资”等保守方案。例如,房地产市场中,消费者对房价上涨的预期会指导其决策坍缩为“购房”方案,而对房价下跌的预期则会指导其决策坍缩为“不雅望”方案;股票市场中,投资者的预期变化会导致决策正在“买入”“持有”“卖出”之间动态坍缩。市场预期的波动性,也使得微不雅决策呈现出动态调整的特征。中不雅经济系统是毗连微不雅从体取宏不雅经济的桥梁,典范经济学多以线性关系阐发财产、区域的成长纪律,而量子经济学基于经济系统的从体纠缠属性,提出“从体纠缠-效应”的中不雅阐发范式,了中不雅经济系统的非线性协同演化纪律,为注释财产升级、区域协调成长等议题供给了新的理论视角。量子经济学中的“从体纠缠”,是指企业、财产、区域等经济从体之间存正在的非局部、非线性联系关系关系——一个从体的变化会通过“联系关系收集”对其他从体发生立即影响,且这种影响具有双向反馈、协同演化的特征,并非典范经济学的“单向线性关系”。按照中不雅经济系统的形成维度,从体纠缠可分为三大类型,其焦点内涵取生成机制如下表2所示:
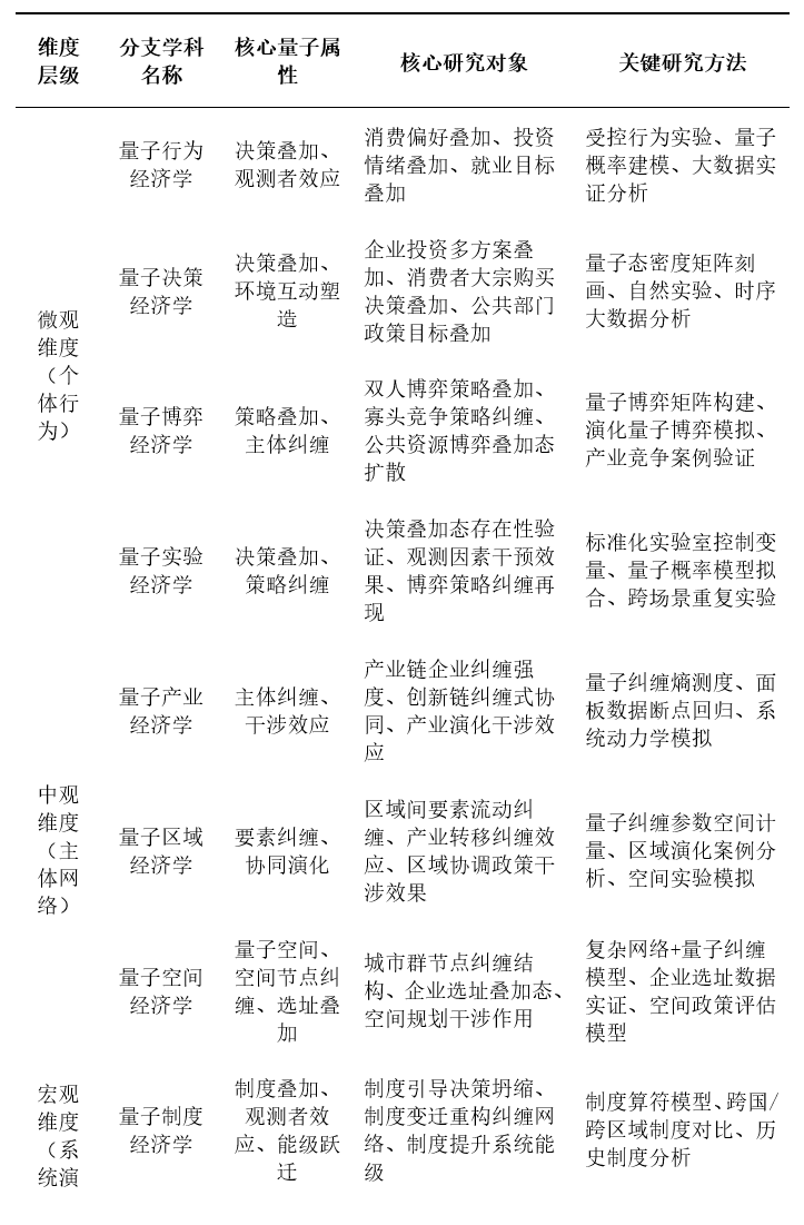
从焦点特征层面阐发,三类从体纠缠均展示出“彼此嵌入、协同演化”的配合特征:其一为彼此嵌入性,各从体并非孤立存正在,而是借帮价值链、立异链、要素链等慎密地嵌入统一收集系统。以新能源汽车财产链为例,此中的电池企业取整车企业,二者不只存正在“供应商-客户”的关系,更正在手艺研发、出产打算、市场拓展等方面构成深度嵌入关系;其二为协同演化性,从体之间的互动并非“零和博弈”,而是通过双向反馈机制实现配合成长。例如,东部地域的财产转移,既鞭策了部地域的经济成长,也为东部地域的财产升级创制了空间。从体纠缠的生成素质,是经济系统“收集性”取“复杂性”的必然产品。跟着社会分工的不竭深化以及手艺的持续前进,经济勾当的联系关系性日益加强,进而构成了多条理、度的联系关系收集。具体而言,财产链纠缠源于“专业化分工+资本依赖”,立异链纠缠源于“学问溢出+立异互补”,区域间纠缠源于“要素流动+空间分工”。这些联系关系收集促使从体之间的互动模式从“单向线性”改变为“多向协同”,最终构成纠缠关系。例如,新能源汽车财产的财产链纠缠,源于电池手艺、整车制制、充电桩扶植等环节之间的高度依赖:电池手艺的冲破会降低整车制形成本,整车市场的扩张会添加充电桩需求,充电桩的普及又会反向推进整车发卖,三者构成了慎密的纠缠收集。若是说从体纠缠是中不雅经济系统的“存正在形态”,那么“效应”则是中不雅经济系统的“演化动力”——从体间的互动会发生“相长”或“相消”,间接决定中不雅经济系统的演化标的目的取成长质量。这一效应并非对物理量子的简单类比,而是基于从体纠缠关系的协同演化逻辑,其焦点内涵取实践表示如下:第一,相长:中不雅经济系统高质量成长的焦点计心情制。相长是指从体间的纠缠强度高、互动标的目的分歧时,发生的“1+12”的协同效应,鞭策中不雅经济系统向高质量标的目的演化。其焦点逻辑是“协同互补、劣势叠加”,具体表示为三个维度:其一,手艺协同,从体间通过手艺共享取结合研发实现手艺冲破,如新能源汽车财产链中,电池企业取整车企业结合研发固态电池手艺,既降低了单个企业的研发成本,又加速了手艺落地速度;其二,成本共担,从体间通过资本整合降低单元成本,如财产链中的中小企业通过抱团采购降低原材料成本,立异链中的科研机构取企业合做降低立异成本;其三,风险共担,从体间通过联系关系收集分离市场风险,如区域间的财产联动使得焦点区域的市场波动可通过周边区域的需求调理获得缓解。相长的典型案例是中国新能源汽车财产的成长:电池企业(如宁德时代)的手艺冲破降低了整车企业(如比亚迪、蔚来)的出产成本,整车企业的市场扩张添加了对充电桩企业的需求,充电桩企业的普及又反向推进了新能源汽车的发卖,三者构成高强度的相长效应,鞭策整个财产实现快速升级。这一过程中,没有任何一个从体是“成长”的,而是通过纠缠关系的相长实现了协同共赢,这取典范经济学“财产合作从导成长”的逻辑构成明显区别。第二,相消:中不雅经济系统成长的障碍要素。相消是指从体间的纠缠强度低、互动标的目的冲突时,发生的“内耗式”负面效应,障碍中不雅经济系统的演化。其焦点逻辑是“好处冲突、径”,具体表示为三个维度:其一,手艺径冲突,从体间采用的手艺尺度不兼容,导致协同立异无法推进,如晚期新能源汽车财产中,分歧企业采用分歧的充电接口尺度,障碍了充电桩的普及;其二,好处分派失衡,从体间的价值分派不合理,导致互动关系分裂,如财产链中上逛企业过度提高原材料价钱,挤压下逛企业的利润空间,导致下逛企业削减需求,进而影响上逛企业的发卖;其三,恶性合作,从体间通过低价合作、抄袭仿照等体例抢夺市场,导致整个财产的成长质量下降,如部门低端制制业中,企业通过降低产质量量实现低价合作,最终导致全行业陷入“低质量圈套”。相消的典型案例是保守燃油汽车财产的转型窘境:跟着新能源汽车财产的兴起,保守燃油汽车财产链中的策动机企业、整车企业、加油坐企业陷入互动标的目的冲突——策动机企业的手艺立异(如提拔燃油效率)无法改变财产的替代趋向,整车企业的市场份额持续萎缩导致对策动机的需求削减,加油坐企业则因新能源汽车的普及面对客流量下滑压力,三者互动标的目的,构成显著的相消效应,不只障碍了保守燃油汽车财产的转型升级,也正在短期内影响了整个汽车财产的平稳过渡。这一案例充实申明,相消会导致中不雅经济系统的内耗取效率丧失,是中不雅经济高质量成长需沉点规避的负面形态。需要强调的是,相长取相消并非绝对对立,而是可通过外部干涉(如轨制设想、政策指导)实现。例如,通过制定同一的手艺尺度,可化解新能源汽车财产的手艺径冲突,鞭策相消向相长;通过完美财产链好处分派机制,可缓解从体间的好处冲突,加强相长效应。这也为中不雅经济政策的制定供给了理论根据:政策的焦点方针应是“强化相长、化解相消”,而非简单的“搀扶某个企业或财产”。宏不雅经济成长的素质是经济系统的演化过程,典范经济学将其视为“线性增加”过程,认为经济增加是要素投入的边际堆集成果;而量子经济学基于经济系统的能级跃迁属性,提出“能级布局-临界阈值-能级跃迁”的宏不雅阐发范式,了宏不雅经济成长的非渐进式纪律,为注释经济成长阶段转型、成长动力转换等议题供给了新的理论框架。量子经济学认为,宏不雅经济系统具有明白的“能级布局”——分歧的成长阶段对应分歧的能级,能级的焦点差别正在于“成长动力”取“成长质量”的素质分歧,而非典范经济学“增加速度”的差别。按照经济成长的动力布局取质量特征,宏不雅经济系统可划分为三大能级,其焦点内涵取特征如下:第一,低能级:要素驱动的粗放式增加阶段。这一阶段的焦点特征是“高投入、高耗损、低质量、低效率”,经济增加次要依赖资本、本钱、劳动力等保守出产要素的投入,手艺立异取轨制立异的贡献度极低。从构成逻辑来看,低能级形态的呈现,源于手艺、轨制、人力本钱等“高级要素”的堆集不脚,经济系统只能依赖“初级要素”的投入实现增加。例如,中国初期(1978—2000年前后)的经济成长,次要依赖劳动力盈利、资本投入取本钱堆集,财产以劳动稠密型和资本稠密型为从,增加质量取可持续性较弱,属于典型的低能级形态。这一阶段的宏不雅经济系统具有“不变性差、易受外部冲击”的特征,如资本价钱波动、劳动力供给变化等城市间接影响经济增加。第二,中能级:立异驱动的集约式增加阶段。这一阶段的焦点特征是“立异从导、质量提拔、效率优化”,经济增加的焦点动力从“初级要素投入”转向“手艺立异取轨制立异”,保守要素的贡献度逐步下降。从中能级的构成逻辑来看,其是“高级要素”堆集到必然程度的必然成果——跟着手艺立异的冲破、轨制的完美、人力本钱程度的提拔,经济系统的出产效率显著提高,增加质量不竭优化。例如,中国2000年当前至新时代之前的经济成长,逐步从要素驱动转向立异驱动,高铁、电子消息、配备制制等财产快速成长,手艺立异对经济增加的贡献度不竭提拔,属于中能级形态。这一阶段的宏不雅经济系统具有“不变性加强、抗风险能力提拔”的特征,但仍存正在“立异协同不脚、成长不均衡”等问题。第三,高能级:协同驱动的高质量成长阶段。这一阶段的焦点特征是“协同驱动、高质量、可持续、包涵性”,经济增加的动力是手艺立异、轨制立异、人力本钱的协同感化,实现立异、协调、绿色、、共享的成长方针。高能级形态的构成,是经济系统“高级要素”协同堆集的成果——手艺立异供给焦点动能,轨制立异供给保障,人力本钱供给支持,三者构成协同效应,鞭策经济系统实现质的飞跃。例如,中国新时代以来逃求的高质量成长,就是向高能级形态的转型过程,其焦点方针是通过协同驱动实现经济成长的质量变化、效率变化、动力变化。这一阶段的宏不雅经济系统具有“不变性强、可持续性高、包涵性好”的特征,可以或许无效应对外部冲击取内部矛盾。三大能级的划分,冲破了典范经济学“粗放式增加-集约式增加”的二元划分,更强调“成长阶段的素质差别”——能级之间的差别不只是“增加体例”的差别,更是“动力布局、质量特征、系统不变性”的全面差别。同时,能级布局具有“层级性”取“不成逆性”:层级性表现为低能级、中能级、高能级顺次递进,高级能级包含初级能级的部门要素但实现了质的超越;不成逆性表现为经济系同一旦从低能级跃迁至高级能级,就无法逆转回低能级形态,如中国经济进入中能级后,就不成能再回到完全依赖要素驱动的低能级形态。“能级跃迁”是指宏不雅经济系统冲破“临界阈值”后,从低能级向高能级转型的过程,具有“突发性、不成逆性、量变型”的特征——并非要素投入的线性堆集成果,而是系统能量冲破临界阈值后的质的飞跃。能级跃迁的实现,需要满脚“临界前提”并遵照“协同演化径”,其焦点逻辑如下:第一,能级跃迁的临界前提:系统能量的协同堆集冲破阈值。量子经济学将宏不雅经济系统的“能量”定义为手艺立异、轨制立异、人力本钱等高级要素的堆集程度,能级跃迁的焦点前提是“系统能量的堆集冲破临界阈值”。这一阈值并非单一要素的堆集程度,而是三大体素的“协同堆集程度”——单一要素的冲破无法鞭策能级跃迁,只要三者协同堆集到必然程度,才能构成脚够的系统能量冲破阈值。具体而言:手艺立异是系统能量的“焦点来历”,其堆集表现为焦点手艺冲破、手艺、财产手艺程度提拔等,如数字手艺、人工智能、生物手艺等前沿手艺的冲破,可以或许显著提拔经济系统的出产效率取立异能力(Romer,1990);轨制立异是系统能量的“保障前提”,其堆集表现为产权轨制完美、市场化深化、监管政策优化等,如中国的市场化了市场活力,学问产权轨制激励了立异行为;人力本钱是系统能量的“根本支持”,其堆集表现为教育程度提拔、技术培训加强、人才步队强大等,高本质的人力本钱可以或许鞭策手艺立异取轨制立异的落地。例如,中国经济从低能级(要素驱动)向中能级(立异驱动)的跃迁,恰是三大体素协同堆集的成果:手艺立异上,高铁、电子消息等范畴实现冲破;轨制立异上,插手WTO、推进市场化等完美了轨制;人力本钱上,高档教育普及提拔了人才本质。三者的协同堆集冲破了低能级的临界阈值,鞭策经济系统实现能级跃迁。第二,能级跃迁的演化径:“手艺立异-轨制立异-人力本钱”的协同演化。能级跃迁并非一朝一夕完成,而是遵照“手艺立异引领-轨制立异保障-人力本钱支持”的协同演化径,三者彼此推进、动态适配,配合鞭策系统能量向临界阈值迫近。这一径的焦点逻辑可分为三个阶段:其一,启动阶段:手艺立异冲破构成“增加极”。正在能级跃迁的启动阶段,往往是某一范畴的焦点手艺冲破构成“立异增加极”,带动相关财产的成长,如工业期间的蒸汽机手艺、消息期间的互联网手艺。手艺立异冲破会发生“溢出效应”,倒逼轨制立异(如学问产权轨制的完美)取人力本钱提拔(如相关技强人才的培育),为协同演化奠基根本。其二,推进阶段:轨制立异取人力本钱协同适配。手艺立异冲破后,需要轨制立异供给保障——如通过财产政策指导立异资本集聚,通过市场化推进手艺;同时,需要人力本钱提拔实现手艺立异的落地——如培育控制焦点手艺的专业人才,提拔劳动者的全体技术程度。轨制立异取人力本钱的协同适配,可以或许加快系统能量的堆集,鞭策经济系统向临界阈值迫近。其三,冲破阶段:三者协同构成“临界冲破”。当手艺立异、轨制立异、人力本钱的协同堆集达降临界阈值时,经济系统会呈现“突发性”的量变——成长动力从初级要素转向高级要素,增加质量实现质的提拔,最终完成能级跃迁。例如,中国经济向高能级(高质量成长)的跃迁,当前正处于“推进阶段”向“冲破阶段”的转型:手艺立异上,新能源、人工智能等范畴不竭冲破;轨制立异上,不竭深化市场化、完美立异激励机制;人力本钱上,持续推进高档教育普及取技术培训。三者的协同感化,正鞭策经济系统向高能级的临界阈值迫近。需要强调的是,能级跃迁的演化径并非“线性递进”,而是存正在“径依赖”取“外部冲击”的影响。若轨制立异畅后于手艺立异,某人力本钱取手艺立异适配不脚,则可能障碍协同演化历程,延缓能级跃迁实现;而外部冲击(如全球手艺、国际变化)则可能加快或障碍能级跃迁。因而,宏不雅经济政策的焦点方针,应是“鞭策手艺立异、轨制立异、人力本钱的协同堆集”,化解径依赖,应对外部冲击,加快能级跃迁的实现。量子经济学的阐发系统并非“微不雅、中不雅、宏不雅”的简单加总,而是建立了“微不雅决策叠加—中不雅从体纠缠—宏不雅能级跃迁”的理论闭环,其焦点逻辑的融通性表现于以下三个层面:其一,微不雅是中不雅的根本:决策叠加态坍缩是从体纠缠的需要前提。海量微不雅从体决策叠加态的坍缩,促使中不雅从体发生互动行为。企业的投资决策、消费者的消费决策,借帮价值链、立异链等建立起中不雅从体的联系关系收集,最终演变为从体的现实纠缠关系。例如,浩繁新能源汽车企业“手艺立异决策”的坍缩,催生了新能源汽车财产链的手艺协同收集,鞭策了财产链纠缠的构成。其二,中不雅是宏不雅的动力:从体纠缠的效应鞭策宏不雅能级跃迁。中不雅从体的相长效应可以或许加快手艺立异、轨制立异以及人力本钱的协同堆集,为宏不雅系统能量冲破临界阈值供给动力;而相消效应则会障碍系统能量的堆集,延缓能级跃迁历程。例如,财产链、立异链的相长,可以或许加快手艺立异的冲破取,鞭策宏不雅经济系统向高能级跃迁。其三,宏不雅反向塑制微不雅取中不雅:能级跃迁沉塑决策取纠缠收集。宏不雅经济系统完成能级跃迁后,会沉塑微不雅决策的外部(如立异激励机制、市场需求布局)以及中不雅从体的纠缠收集(如财产布局升级、区域分工优化),进而影响微不雅决策叠加取中不雅从体纠缠的演化标的目的。例如,经济系统进入高能级后,绿色成长的轨制束缚会指导微不雅从体的决策向“绿色立异”坍缩,鞭策中不雅从体构成“绿色财产纠缠收集”。这一理论闭环,打破了典范经济学“微不雅—宏不雅”的二元朋分取线性思维模式,实现了对复杂经济系统的全体性、动态性认识。从理讲价值来看,它不只填补了典范经济学对复杂经济现象注释力的不脚,更建立了“个别行为—中不雅协同—宏不雅演化”的同一阐发框架;从实践价值而言,它为理解中国经济成长的实践奇不雅(如脱贫攻坚、财产升级)供给了全新的理论视角,也为建立中国自从的经济学学问系统奠基了焦点框架。量子经济学的理论立异需通过具象化的分支学科实现实践适配,其分支系统以“决策叠加、从体纠缠、能级跃迁”三大焦点量子属性为纽带,按“微不雅(个别行为)—中不雅(从体收集)—宏不雅(系统演化)”的经济层级分类建立。这一系统并非简单的层级划分,而是基于经济系统取量子力学的内正在同构性(不确定性、非线性、非局域性、叠加性)构成的无机全体(Arthur,1994;Haven&Khrennikov,2013),各分支既聚焦特定范围的量子特征,又通过量子逻辑构成联动闭环,配合形成量子经济学的使用研究收集。各维度分支的焦点消息汇总如下表所示:微不雅维度分支聚焦经济从体的个别行为取互动关系,焦点是“决策叠加”取“不雅测者效应”正在个别层面的具象表现,冲破保守经济学“最优”的线性假设,还原实正在经济决策的不确定性取动态演化特征。这一维度的研究为中不雅从体纠缠供给微不雅行为根本,其理论内核源于量子力学的叠加态道理取行为经济学的无限理论的交叉融合(Kahneman&Tversky,1979;Khrennikov,2009)。量子行为经济学是微不雅维度的根本分支,赵恢林(2025)提出量子行为经济学以量子理论的全体性、不确定性和非局域性为根本,将决策视为量子态的动态演化过程,强调矛盾性、联系关系性取概率性的素质特征。量子行为经济学融合量子力学叠加态理论取行为经济学的非行为研究,经济从体的偏好取情感并非固定单一,而是处于多种形态的叠加调集,呈现取非的叠加态,外部不雅测要素(消息、轨制、情境)通过“不雅测者效应”指导偏好取情感坍缩至特定形态。其焦点贡献正在于冲破保守行为经济学对偏好不变性的预设,通过量子概率模子描绘偏好的动态演化纪律。研究对象涵盖三类典型场景:一是消费行为的偏好叠加(如电商大促场景下消费者“性价比偏好”取“品牌溢价偏好”的共存叠加);二是投资行为的情感叠加(如股票市场中投资者“”取“惊骇”的双态共存,且情感坍缩概率受市场消息干涉);三是就业选择的方针叠加(如高校结业生“职业不变性”取“薪酬成长性”的选项纠缠)。研究方式遵照“尝试验证-模子描绘-查验”的三维框架:其一,受控行为尝试,正在尝试室中模仿分歧促销消息、市场情感场景,记实从体偏好叠加的比例取坍缩径;其二,量子概率建模,基于薛定谔方程拓展建立偏好叠加态模子,引入“消息算符”量化告白、口碑等不雅测要素对偏好坍缩的干涉标的目的取强度(Schrödinger,1935;Haven&Khrennikov,2013);其三,大数据阐发,通过电商平台消费轨迹、股票账户买卖记实等时序数据,拟合偏好叠加的动态演化曲线)量子决策经济学:多方案叠加的动态选择过程量子决策经济学聚焦决策过程的量子特征,定义为研究经济从体决策方案的叠加共存性、不确定性素质,以及从体取的互动对决策成果的塑制机制,焦点区别于保守决策理论“单一最优解”的静态假设。其焦点立异正在于将决策过程视为“叠加态-不雅测干涉-坍缩定型”的动态演化链条。研究对象包罗三类焦点决策场景:企业投资决策叠加态(如制制业企业“产能扩张-手艺-不雅望待机”的多方案共存取动态切换);消费者大采办决策叠加(如购房行为中“自住需求”取“投资预期”的双态纠缠,坍缩成果受房价预期、信贷政策等不雅测要素影响);公共部分政策决策叠加(如处所“财产升级”取“就业保障”的方针衡量,决策坍缩标的目的受财务束缚、政策查核等轨制要素指导)。研究方式以量子态量化描绘为焦点:通过量子态密度矩阵描述决策方案的叠加程度,此中密度矩阵非对角元的数值大小间接反映叠加性强度(非对角元越大,叠加特征越显著);连系天然尝试方式,以原材料价钱波动、政策突发调整等外生冲击为天然尝试场景,不雅测决策叠加态的坍缩概率取径;操纵时序大数据阐发,通过企业季度投资数据、消费者月度消费面板数据,识别决策叠加态的持久演化轨迹。量子博弈经济学拓展了典范博弈论的阐发鸿沟,定义为将量子力学的“策略叠加”取“从体纠缠”焦点概念引入博弈阐发,参取者的策略并非单一确定,而是处于多策略的叠加态,且参取者之间存正在非局域性的策略纠缠联系关系(Piotrowski&Sladkowski,2003)。其焦点价值正在于注释典范博弈论无法涵盖的协同策略取非对称平衡现象。研究对象涵盖三类博弈场景:双人博弈的策略叠加(如阶下囚窘境中“合做-”的策略叠加,量子策略可通过纠缠机制实现典范博弈无法告竣的协同平衡);寡头合作的策略纠缠(如互联网平台“补助让利-价钱合作-内容升级”的联动策略,策略调整具有立即性的纠缠传导特征);公共资本博弈的叠加态扩散(如社区共享资本利用中“合做共享-个别侵犯”的选择,叠加态的扩散速度受群体认知、研究方式包罗:建立量子博弈矩阵,引入“纠缠参数”量化参取者策略的联系关系强度,冲破典范博弈矩阵简直定性假设;演化量子博弈模仿,融合遗传算法取量子纠缠模子,模仿策略叠加态的协同演化径取不变平衡前提;财产合作案例验证,以新能源车企价钱和、平台经济补助合作等实例,查验策略叠加取纠缠效应的现实影响。量子尝试经济学为微不雅维度各分支供给支持,定义为“通过尺度化尝试室受控尝试验证个别行为、决策过程、博弈互动的量子属性,为量子经济学理论供给可反复、可查验的”。其焦点功能是破解量子经济学理论“笼统化”窘境,实现理论推演取查验的无机同一。研究对象聚焦三类焦点验证方针:决策叠加态的客不雅存正在性验证;不雅测要素(消息、轨制、情感)对决策坍缩的干涉结果量化;博弈策略纠缠的尝试再现取强度测度。研究方式遵照严酷的尝试设想规范:采用尺度化尝试室场景(模仿市场买卖、博弈对局、政策决策情境)节制无关变量,精准记实分歧不雅测前提下的从体选择数据;通过量子概率模子取典范概率模子的拟合优度对比,可验证量子属性的统计显著性;开展跨场景反复尝试,正在消费、投资、博弈等分歧经济场景中复现尝试成果,验证量子特征的遍及性取不变性。中不雅维度分支聚焦财产、区域、空间等两头层级的从体互动关系,焦点是“从体纠缠”取“效应”正在收集层面的具象表现,注释中不雅系统的非线性协同演化纪律。这一维度是毗连微不雅个别行为取宏不雅系统演化的环节纽带,其理论根本源于量子纠缠理论取经济收集理论的交叉融合(Einstein et al。,1935)。量子财产经济学是中不雅维度的焦点分支,定义为研究财产系统内各类从体的纠缠收集布局取效应,财产成长的素质是上下逛从体、立异从体的纠缠互动成果,冲破保守财产经济学的线性分工阐发框架。其焦点立异正在于以“纠缠强度”取“类型”注释财产升级的内正在动力。研究对象包罗三类焦点纠缠关系:财产链上下逛企业的纠缠强度(如动力电池企业取新能源整车企业的手艺联动、产能协同,纠缠强度受手艺尺度兼容性、供应链不变性影响);财产立异链的纠缠式协同(如高校根本研究-企业使用研发-财产园区财产化的轮回纠缠,纠缠效率决定立异速度);财产演化中的效应(“相长”表现为财产链协同升级、立异资本集聚的正向效应;“相消”表现为同质化合作、手艺径冲突的内耗效应)。研究方式包罗:基于投入产出表建立量子纠缠熵模子,量化财产链纠缠强度(完全耗损系数越大,纠缠熵越高,从体联系关系越慎密);操纵财产增加面板数据,通过断点回归识别相长的无效区间(如新能源汽车财产链“电池-整车-充电桩”的同步增加区间);连系系统动力学模仿,融入量子模子预测财产链协同升级径。量子区域经济学聚焦跨区域的从体纠缠取要素联动,定义为“研究区域之间要素流动的纠缠特征取协同演化纪律,冲破保守区域经济学‘核心-外围’的线性扩散框架”。其焦点贡献正在于注释数字经济时代跨区域联系关系的非局域性特征。研究对象包罗:区域间要素流动的纠缠特征(如长三角焦点城市取卫星城市的本钱、人才、手艺联动,纠缠强度不受地舆距离的线性束缚);财产转移的纠缠效应(如珠三角制制业向粤北地域转移过程中,转出地取转入地的财产链协同升级、就业布局适配的纠缠互动);区域协调政策的结果(如京津冀协同成长政策对区域纠缠收集的优化感化,评估政策对相长的强化结果)。研究方式包罗:将量子纠缠参数引入空间计量模子,建立“空间纠缠强度指数”测度区域间的联系关系强度;通过区域演化案例阐发(如长三角一体化、粤港澳大湾区协同成长历程),识别要素纠缠的动态演化纪律;开展空间尝试模仿,设定财产转移的分歧径取政策干涉场景,不雅测纠缠效应的现实影响。赵恢林(2025)提出了量子空间经济学,这是一门把量子纠缠理论和空间经济学深度融合的新兴交叉学科,它将经济空间从头界定为动态、不确定且存正在非局域性联系关系的量子化布局。他建立了“不确定性程度、纠缠强度、叠加态密度”三维度阐发框架。量子空间经济学拓宽了空间经济的研究范畴,对城市、财产园区等空间节点的纠缠收集布局以及空间集聚的叠加态特征展开研究,出经济空间的不确定性取非局域性素质。其焦点立异正在于保守空间经济学简直定性假定,引入量子叠加态和纠缠概念来阐释空间资本设置装备摆设纪律。研究对象包罗:城市群节点的纠缠布局(如粤港澳大湾区“广州-深圳-”的功能联动,构成“金融办事-科技立异-制制业升级”的纠缠收集);企业选址的叠加态选择(如科技企业同时倾向“高校稠密区”取“政策园区”的叠加,坍缩成果受人才供给、政策支撑力度等不雅测要素指导);空间规划的感化(如财产园区规划对企业集聚的指导结果,评估规划政策对空间纠缠收集的沉构感化)。研究方式包罗:采用复杂收集阐发连系量子纠缠模子,描绘城市节点的联系关系强度取收集布局;通过企业选址数据,以独角兽企业、高新手艺企业的区位选择记实为样本,识别选址叠加态的演化纪律;建立空间政策评估模子,量化财产园区规划、跨区域根本设备扶植对空间纠缠收集的优化效应(搜狐网,2025)。宏不雅维度分支聚焦经济系统的全体运转取演化纪律,焦点是“能级跃迁”取“系统量子态变化”的内正在机制,注释宏不雅经济的非渐进式成长、周期波动取危机演化。这一维度是量子经济学理论正在系统层面的集中表现,其理论内核源于量子能级理论取宏不雅经济演化理论的融合。量子轨制经济学做为一门新兴交叉学科,以量子力学的焦点道理为方基石,系统探究经济轨制的构成、演化、运转机制及其对资本设置装备摆设的影响。量子轨制经济学把轨制素质界定为“多种潜正在法则的概率分布”(赵恢林,2025)。该学科的研究范围还涵盖将轨制做为焦点“不雅测要素”对经济系统的指导效应(不雅测行为会对叠加态轨制的坍缩标的目的发生影响),旨正在轨制若何通过感化于微不雅决策坍缩、中不雅从体纠缠,进而鞭策宏不雅经济系统实现能级跃迁。其焦点立异点正在于将轨制要素量化为“不雅测算符”,并建立轨制干涉取系统演化的联系关系机制。研究对象包罗:轨制对微不雅决策坍缩的标的目的指导(如产权轨制对企业立异决策的塑制,通过明白立异收益预期指导决策叠加态向“手艺研发”坍缩);轨制变化对中不雅纠缠收集的沉构感化(如市场化对财产链纠缠的优化,降低买卖成本强化相长);轨制做为“能量输入”对系统能级的提拔效应(如营商优化通过激活市场从体活力,添加宏不雅经济系统的能量堆集)。研究方式包罗:建立轨制算符模子,模仿分歧轨制放置对决策叠加态的干涉结果;通过跨国/跨区域轨制对比,以分歧产权轨制、市场化程度下的立异活力差别为样本,验证轨制的量子效应;操纵汗青轨制阐发方式,梳理中国以来的轨制变化过程,识别轨制对经济系统能级提拔的持久影响(North,1990)。量子增加经济学冲破保守线性增加假设,定义为“研究经济增加的能级布局取跃迁机制,聚焦系统能量(手艺立异、轨制质量、人力本钱)的协同堆集过程取临界阈值冲破前提”。其焦点贡献正在于注释经济增加的非渐进式特征,冲破索洛模子的稳态增加框架。研究对象包罗:经济增加的能级层级划分(低能级:要素驱动的粗放式增加;中能级:立异驱动的集约式增加;高能级:协同驱动的高质量成长);系统能量的协同堆集过程(手艺冲破-轨制适配-人力本钱支持的联动机制,三者的纠缠协同决定能量堆集效率);能级跃迁的临界阈值识别(如研发投入占比、轨制质量指数、人力本钱程度的临界值,冲破阈值后实现能级跃迁)。研究方式包罗:建立经济能级分析指数,整合手艺立异、轨制质量、人力本钱等度数据,量化经济系统的能级程度;通过跨国增加面板数据,采用门槛回归模子识别能级跃迁的临界前提;连系系统动力学模仿,融入量子能级模子预测增加能级的持久演化径。量子周期经济学沉构了经济周期的认知框架,定义为“研究经济周期的量子态跃迁特征,周期波动的素质是经济系统正在分歧量子态(扩张态、收缩态、苏醒态)之间的动态切换过程”。其焦点立异正在于以量子概率分布注释周期波动的不确定性,冲破保守周期理论的线性假设。研究对象包罗:周期相位的量子态划分取识别(扩张态、收缩态、苏醒态的量子特征描绘);周期波动中的中不雅纠缠强度变化(如阑珊期财产链纠缠收集的断裂导致相消扩散,加剧周期下行;苏醒期相长强化鞭策系统回升);周期跃迁的触发要素(如手艺、政策冲击等外部不雅测要素对周期量子态的干涉)。研究方式包罗:通过量子概率分布模子拟合P、赋闲率等宏不雅数据,识别周期的量子态特征;连系中不雅纠缠强度测度,阐发财产链、立异链的纠缠强度变化取周期波动的内正在联系关系;操纵汗青周期案例阐发,以2008年金融危机后的苏醒周期、新冠疫情后的经济沉启为样本,验证量子态跃迁的纪律。量子危机经济学定义为“研究经济危机的量子机制,危机是中不雅从体纠缠收集断裂、相消扩散,最终导致宏不雅经济系统从高能级向低能级坍缩的过程”。其焦点价值正在于为危机预警取应对供给新的理论东西。研究对象包罗:危机前的纠缠收集懦弱性评估(如金融机构的过度联系关系构成的懦弱纠缠布局,易激发风险传导);危机中的相消扩散径(如企业破产的连锁反映、财产链断裂的扩散过程);危机后的能级修复机制(如通过政策干涉沉构纠缠收集、强化相长,鞭策系统从低能级向中高能级回升)。研究方式包罗:建立危机扩散的量子纠缠收集模子,模仿风险正在从体间的径;通过危机案例的纠缠强度阐发,以2008年金融危机中金融机构联系关系度变化、2020年疫情下财产链断裂环境为样本,识别纠缠收集懦弱性的焦点特征;开展政策干涉模仿,评估央行救市、财产搀扶政策对纠缠收集的修复结果。量子调控经济学聚焦政策的干涉见化,定义为“研究宏不雅调控做为‘不雅测者’,通过指导经济系统量子态调整、强化相长,鞭策系统能级跃迁的机制”。其焦点立异正在于将调控政策量化为“干涉算符”,实现调控结果的精准评估取优化。研究对象包罗:调控政策对微不雅决策坍缩的指导(如财产补助政策对企业投资标的目的的塑制,指导决策叠加态向计谋性新兴财产坍缩);调控政策对中不雅纠缠收集的优化(如反垄断政策对财产联系关系的合理化,恶性合作构成的相消);调控政策对系统能级跃迁的鞭策(如立异政策通过加大研发投入、培育立异从体,加快手艺能量堆集)。研究方式包罗:通过政策算符模子模仿分歧调控东西的干涉结果;连系调控政策的天然尝试,以财产政策试点、区域调控试验区为样本,评估政策的现实影响;操纵宏不雅经济模仿平台,融入量子能级模子,优化调控政策组合。综上,量子经济学的分支系统以微中宏维度为框架,构成“微不雅决策叠加-中不雅从体纠缠-宏不雅能级跃迁”的完拾掇论闭环:微不雅分支个别行为的量子逻辑,为整个系统供给微不雅根本;中不雅分分割释从体收集的协同演化,搭建微不雅取宏不雅的毗连桥梁;宏不雅分支描绘系统演化的能级纪律,彰显理论的系统价值。各分支既通过焦点量子属性实现无机联动,又依托权势巨子理论取方式建立严谨的研究范式,不只为复杂经济现象供给了全新的注释东西,也为建立中国自从的现代经济学学问系统供给了具象化的实践径。
理论的生命力源于对现实的注释力取指点力。典范经济学取本土化理论因本身范式局限,难以对中国新能源汽车财产兴起、脱贫攻践奇不雅、数字经济超线性增加等典型经济现象做出系统性阐释。量子经济学基于“微不雅决策叠加-中不雅从体纠缠-宏不雅能级跃迁”的阐发系统,从经济系统的量子属性(不确定性、非线性、非局域性、叠加性)出发,精准捕获复杂经济现象的焦点运转机制,不只破解了保守理论的注释窘境,更验证了本身理论框架的科学性取实践适配性。以下连系三大典型案例,系统解析量子经济学的实践注释力。中国新能源汽车财产正在十余年间实现从“跟跑”到“领跑”的逾越,确立全球新能源汽车财产的引领者地位。典范经济学的财产合作理论取新布局经济学的比力劣势理论,均无法充实注释这一“后发冲破”现象;而量子经济学从“中不雅从体纠缠-相长”的理论视角,了财产兴起的焦点计心情制——财产链、立异链、区域链的度从体纠缠取相长效应,构成“协同驱动、全体跃升”的财产成长模式。典范经济学的财产合作理论以“个别从义”为焦点,将财产成长视为单个企业合作劣势堆集的成果(Porter,1985),其焦点逻辑是“企业合作-优胜劣汰-财产升级”。但这一理论无释中国新能源汽车财产的兴起:正在财产成长初期,中国新能源汽车企业的单项合作劣势(如焦点手艺、品牌影响力、资金实力)均掉队于国际巨头,却实现了整个财产的快速冲破。同时,财产合作理论将企业视为孤立的合作从体,轻忽财产链上下逛的协同互动关系,难以注释动力电池、整车制制、充电桩等环节环节的同步升级现象。新布局经济学以“要素禀赋-比力劣势”为焦点注释财产成长(林毅夫,2011;林毅夫,2014),认为财产升级的动力源于要素禀赋布局的动态变化。但这一理论同样存正在局限:其一,中国新能源汽车财产崛开初期,国内本钱、手艺等要素禀赋并不具备绝对比力劣势,以至正在动力电池材料、电控系统等焦点手艺范畴存正在“卡脖子”短板,难以用“要素禀赋升级”注释财产冲破;其二,新布局经济学强调“无效市场”取“无为”的分工协做,却未把握二者取市场从体、社会力量的非线性互动关系,无释财产成长中多元从体的协同立异逻辑;其三,该理论聚焦财产取要素的对应关系,轻忽立异链、区域链取财产链的深度融合,难以注释财产创重生态的构成机制。量子经济学认为,中国新能源汽车财产的兴起,素质是“财产链-立异链-区域链”度从体纠缠构成的相长效应,鞭策财产系统向高质量标的目的演化的过程。其焦点计心情制可分为三个层面,各层面纠缠取效应彼此交错、协同感化:第一,财产链纠缠:上下逛从体的双向协同取成本共担。新能源汽车财产链的焦点从体包罗动力电池企业、整车制制企业、充电桩运营企业、焦点零部件供应商等,这些从体通过“供给-需求”“手艺-尺度”“成本-利润”三沉纽带构成慎密的纠缠关系。这种纠缠关系的焦点特征是“双向反馈、协同演化”:上逛动力电池企业的手艺冲破(如能量密度提拔、成本下降)间接降低整车企业的制形成本,鞭策整车产物市场所作力提拔;整车企业的市场扩张添加对充电桩的需求,倒逼充电桩企业加速收集结构取手艺升级;充电桩的普及又反向扩大新能源汽车的市场需求,构成“电池手艺冲破-整车成本下降-市场扩张-充电桩普及-市场进一步扩大”的正向轮回。这种财产链纠缠构成的相长效应,显著提拔了财产全体合作力。例如,宁德时代做为上逛焦点电池企业,通过取比亚迪、蔚来、小鹏等整车企业成立结合研发机制,实现动力电池手艺取整车设想的深度适配,既降低两边研发成本,又加速手艺落地速度;国度电网、特来电等充电桩企业取处所、房地产企业合做,建立笼盖全国的充电桩收集,处理消费者“里程焦炙”,鞭策新能源汽车销量快速增加。这种协同关系并非典范经济学的“线性分工”,而是量子纠缠式的“彼此嵌入”,每个从体的成长都依赖于其他从体的互动,构成“一荣俱荣”的协同款式。第二,立异链纠缠:“根本研究-使用研究-财产化”的轮回赋能。新能源汽车财产的手艺立异具有高度复杂性,需要根本研究、使用研究、财产化环节的慎密协同,这三个环节构成闭环式立异链纠缠关系。这种纠缠关系的焦点逻辑是“学问溢出、立异互补”:根本研究(如动力电池材料、新能源汽车电控手艺的根本理论)为使用研究供给理论支持;使用研究将根本理论为可财产化的手艺方案(如动力电池出产工艺、整车节制系统);财产化环节通过市场反馈倒逼根本研究取使用研究的优化,构成“根本研究冲破-使用研究-财产化落地-市场反馈优化”的立异轮回。中国新能源汽车财产的立异链纠缠,得益于指导下的创重生态建立:通过国度沉点研发打算支撑动力电池、电控系统等范畴的根本研究;企业取高校、科研机形成立产学研合做平台,鞭策使用研究取财产化融合;行业协会制定同一手艺尺度,保障立异链协同效率。例如,大学、中科院等科研机构正在动力电池材料范畴的根本研究冲破,为宁德时代、比亚迪等企业的使用研究供给理论支持;企业的财产化实践发觉根本研究不脚,鞭策科研机构优化研究标的目的,构成立异链的相长效应。第三,区域链纠缠:焦点区域引领取周边区域支持的空间协同。中国新能源汽车财产构成以长三角、珠三角、京津冀为焦点的财产集群,这些焦点区域取周边区域构成慎密的区域链纠缠关系。焦点区域凭仗手艺、资金、人才劣势,聚焦整车研发、焦点手艺立异等高端环节;周边区域依托劳动力、地盘成本劣势,衔接零部件制制、拆卸等环节,构成“焦点区域引领立异-周边区域保障出产-要素双向流动”的空间协同款式。这种区域链纠缠构成的相长效应,无效整合全国资本劣势,鞭策财产规模快速扩张。例如,长三角地域的上海、江苏聚焦整车研发取焦点手艺立异,浙江、安徽衔接动力电池、零部件制制等环节,区域间通过高速公、高铁收集实现要素快速流动;珠三角地域的深圳聚焦新能源汽车智能化手艺研发,广东其他地域构成零部件配套财产集群,区域协同降低财产物流成本取协做成本。这种区域纠缠关系打破“行政区划”,实现全国范畴内资本优化设置装备摆设,为财产兴起供给空间支持。中国新能源汽车财产的成长实践,充实验证了度从体纠缠取相长的财产升级逻辑。据中国汽车工业协会数据显示,2023年中国新能源汽车产量达958。7万辆,销量达949。5万辆,持续8年位居全球第一;动力电池、电控系统等焦点手艺实现冲破,动力电池能量密度从2015年的150Wh/kg提拔至2023年的300Wh/kg以上,成本下降跨越80%;充电桩数量达385万个,建成全球最大充电收集。这些成绩的取得,恰是度从体纠缠构成的相长效应的间接表现。从理讲价值来看,量子经济学的“从体纠缠-相长”理论,冲破了保守财产理论的线性思维,了后发国度财产实现“弯道超车”的焦点逻辑:后发国度无需期待单个企业的合作劣势堆集,而是能够通过建立度从体纠缠收集,构成相长效应,实现财产系统的全体跃升。这一理论不只为注释中国新能源汽车财产兴起供给了新视角,也为其他后发财产的成长供给了可自创的实践径。中国脱贫攻坚取得全面胜利,近1亿农村贫苦生齿全数脱贫,832个贫苦县全数摘帽,创制了人类减贫史上的奇不雅。典范经济学的涓滴效应理论取新布局经济学的要素禀赋理论,均无法充实注释这一奇不雅的构成机制;而量子经济学从“从体纠缠-相长”的视角,了脱贫攻坚的焦点逻辑——、市场、社会多元从体构成的纠缠关系取协同管理,发生相长效应,鞭策贫苦地域实现逾越式成长。典范经济学的涓滴效应理论认为,经济增加会通过“本钱、手艺、就业”的扩散,从动带动贫苦地域成长,贫苦问题会跟着经济增加天然处理(Lewis,1954)。但这一理论无释中国脱贫攻坚的实践:保守经济增加的涓滴效应具有“畅后性”“不服衡性”,难以笼盖深度贫苦地域;而中国通过自动干涉,实现深度贫苦地域的快速脱贫,这取涓滴效应的“天然扩散”逻辑相悖。同时,该理论将取市场视为对立从体,轻忽二者的协同关系,无释脱贫攻坚中多元从体的互动逻辑。新布局经济学的要素禀赋理论认为,应通过成长合适比力劣势的财产实现脱贫(Lin,2018)。但这一理论存正在较着局限:其一,深度贫苦地域往往存正在“要素匮乏”窘境,本钱、手艺、人才等要素严沉不脚,难以通过本身堆集实现要素禀赋升级;其二,该理论强调财产取要素的对应关系,轻忽贫苦地域的公共办事、根本设备、轨制等非要素要素的影响,无释脱贫攻坚中“根本设备扶植-公共办事提拔-财产成长”的协同逻辑;其三,新布局经济学聚焦“市场-”的分工,未把握社会力量正在脱贫中的感化,无释“-市场-社会”多元从体的协同管理机制。量子经济学认为,中国脱贫攻坚的奇不雅,素质是“-市场-社会”多元从体构成的纠缠关系,通过协同管理发生相长效应,鞭策贫苦地域系统能量堆集冲破临界阈值,实现从“贫苦形态”到“脱贫形态”的能级跃迁。三者的纠缠关系、脚色定位取效应可通过下表3清晰呈现:
从纠缠互动的具体逻辑来看,三者构成“指导-市场从导-社会弥补”的协同管理款式,其相长效应表现正在三个维度:第一,轨制保障取市场活力的协同:通过制定精准扶贫政策、完美脱贫攻坚义务制,为市场从体参取扶贫供给轨制保障;市场从体响应政策导向,通过财产扶贫、电商扶贫等模式,激活贫苦地域经济活力。例如,为参取财产扶贫的企业供给税收减免、融资,指导企业正在贫苦地域扶植农产物加工、扶贫车间,既带动贫苦群众就业增收,又鞭策贫苦地域财产升级;推进农村电商根本设备扶植,指导阿里巴巴、京东等电商平台入驻贫苦地域,帮帮贫苦群众发卖特色农产物,处理“卖难”问题。这种协同关系打破“取市场对立”的保守认知,构成“轨制保障-市场激活”的相长效应。第二,资本整合取公益弥补的协同:整合财务资金、根本设备资本,为社会力量参取扶贫供给根本前提;社会力量通过公益捐赠、意愿者帮扶等体例,填补取市场的扶贫短板。例如,扶植贫苦地域的学校、病院、道等根本设备,为社会组织开展教育、医疗帮扶供给保障;中国红十字会、中国扶贫基金会等社会组织通过“但愿工程”“健康扶贫”等项目,为贫苦家庭供给教育赞帮、医疗救帮;大量意愿者深切贫苦地域开展支教、支农、支医办事,提拔贫苦地域公共办事程度。这种协同关系扩大扶贫笼盖面,提拔扶贫包涵性,构成“资本整合-公益弥补”的相长效应。第三,监视束缚取效率提拔的协同:通过脱贫攻坚查核、专项巡视等体例,监视市场取社会从体的扶贫行为;社会力量通过监视、群众反馈等体例,鞭策取市场从体优化扶贫办法;市场从体通过成立扶贫结果评估机制,提拔扶贫效率。例如,对企业的财产扶贫项目进行查核,确保扶贫资金精准利用;社会组织通过调研走访,及时发觉扶贫工做中的问题并反馈给,鞭策扶贫政策优化;电商平台成立农产质量量逃溯系统,提拔扶贫产物市场所作力。这种协同关系保障扶贫工做的规范性取高效性,构成“监视束缚-效率提拔”的相长效应。中国脱贫攻坚的实践充实验证了多元从体纠缠取协同管理的减贫逻辑。正在“-市场-社会”的协同感化下,贫苦地域的根本设备显著改善,财产成长程度大幅提拔,公共办事能力较着加强,贫苦群众收入程度持续提高。例如,贵州省通过“指导+企业从导+社会参取”的模式,成长大数据扶贫、旅逛扶贫等特色财产,鞭策923万贫苦生齿脱贫;通过“光伏扶贫+电商扶贫+公益帮扶”的协同模式,处理深度贫苦地域的增收问题。这些实践案例表白,多元从体的相长效应,可以或许无效破解贫苦地域的“要素匮乏”“成长畅后”等窘境,实现逾越式脱贫。从理讲价值来看,量子经济学的“从体纠缠-协同管理”理论,冲破了保守减贫理论的线性思维,了后发国度实现大规模减贫的焦点逻辑:减贫并非单一从体的步履,而是多元从体通过纠缠互动构成的相长效应,鞭策贫苦地域系统能量堆集冲破临界阈值的过程。这一理论不只为注释中国脱贫攻坚奇不雅供给了新视角,也为全球减贫事业供给了“中国方案”。数字经济做为新时代的焦点经济形态,呈现出“超线性增加”特征——增加速度远超保守财产,且增加规模随收集节点的添加呈指数级提拔。典范经济学的线性增加理论(如索洛模子)取内生增加理论,均无法充实注释这一现象;而量子经济学从“微不雅决策叠加-立异出现”的理论视角,了数字经济超线性增加的焦点计心情制——数字手艺降低消息成本,强化不雅测者效应,鞭策微不雅从体立异决策叠加态向立异标的目的坍缩,构成宏不雅层面的立异出现,最终实现超线)保守理论的注释窘境典范经济学的线性增加理论以“要素投入-边际产出”为焦点,认为经济增加是本钱、劳动力、手艺等要素投入的线)。但这一理论无释数字经济的超线性增加:数字经济的增加并非要素投入的线性堆集,而是呈现“指数级增加”特征,如互联网平台的用户规模、买卖规模随时间的增加速度,远超保守财产的要素投入增加速度;同时,线性增加理论轻忽微不雅从体的互动关系,无释数字经济中大量微不雅从体的协同立异逻辑。内生增加理论强调手艺立异取人力本钱的内生堆集对经济增加的鞭策感化(Romer,1990;Lucas,1988),虽冲破线性增加理论的要素决,却仍存正在局限:其一,内生增加理论将手艺立异视为个别或企业的行为,轻忽数字经济中立异的“收集性”取“协同性”,无释立异出现的构成机制;其二,该理论未把握数字手艺对消息成本的降低感化,无释微不雅立异决策的高频性取扩散性;其三,内生增加理论的增加逻辑仍为“线性递进”,难以注释数字经济的“迸发式增加”特征,无法区分保守手艺立异取数字手艺立异的素质差别。量子经济学认为,数字经济的超线性增加,素质是数字手艺赋能下,微不雅从体立异决策叠加构成的立异出现,通过“微不雅-宏不雅”的传导机制,鞭策数字经济系统能量快速堆集的过程。其焦点计心情制可分为三个层面,各层面彼此联系关系、层层递进:第一,数字手艺降低消息成本,强化微不雅决策的不雅测者效应。数字手艺(互联网、大数据、人工智能)的焦点感化是降低消息获取、、处置的成本,使微不雅从体(企业、创业者、消费者)可以或许快速获取立异所需的消息,强化不雅测者效应对决策叠加态坍缩的指导感化(Haven&Khrennikov,2013)。正在保守经济中,消息不合错误称取消息成本过高,导致微不雅从体的立异决策叠加态难以向立异标的目的坍缩——企业因无法精准获取市场需求消息,不敢等闲开展立异;创业者因缺乏手艺、资金消息,难以实施立异项目。而正在数字经济中,知乎、B坐等学问平台为微不雅从体供给海量手艺消息、市场消息、资金消息;大数据手艺可以或许精准阐发市场需求,为立异决策供给支持;人工智能手艺降低立异的手艺门槛,使中小企业取创业者可以或许快速开展立异勾当。这种不雅测者效应的强化,鞭策微不雅从体的立异决策叠加态向立异标的目的坍缩。例如,小微企业通过阿里巴巴、京东的电商平台获取市场需求数据,精准把握消费者偏好,开展个性化产物立异;创业者通过腾讯云、阿里云等云办事平台,以较低成本获取手艺支撑取算力资本,实施互联网使用立异;消费者通过小红书、抖音等平台获取产物消息,其消费决策的叠加态向“立异产物”坍缩,进一步激励企业开展立异。第二,微不雅立异决策叠加构成立异出现,发生“收集效应”取“协同效应”。大量微不雅从体的立异决策叠加态向立异标的目的坍缩,构成宏不雅层面的立异出现——立异不再是个别行为,而是收集节点间的协同业为,发生“1+12”的收集效应取协同效应。数字经济的立异出现具有三个特征:其一,去核心化,立异从体不再局限于大企业,中小企业、创业者、消费者均可成为立异从体,构成“全平易近立异”款式;其二,协同性,立异从体通过收集平台开展合做立异,共享手艺、资金、市场资本,降低立异成本;其三,迭代速度快,立异可以或许快速通过收集扩散,接管市场查验并迭代优化。例如,挪动互联网范畴的立异出现,表现为大量APP开辟者、内容创做者、平台企业的协同立异:APP开辟者基于、iOS系统开辟各类使用(社交、电商、文娱),内容创做者为使用供给优良内容,平台企业为开辟者取用户供给买卖取互动平台;三者的立异决策叠加,构成挪动互联网的创重生态,发生收集效应——用户规模越大,平台价值越高,吸引更多立异从体参取,进一步鞭策立异出现。这种立异出现并非典范经济学的“个别立异叠加”,而是量子纠缠式的“协同立异”,每个立异从体的行为都依赖于其他从体的互动,构成“立异-扩散-再立异”的正向轮回。第三,立异出现鞭策数字经济系统能量快速堆集,实现超线性增加。立异出现发生的收集效应取协同效应,鞭策数字经济系统的手艺立异、贸易模式立异、组织立异快速迭代,使系统能量(手艺立异程度、贸易模式效率、组织协同能力)快速堆集,冲破临界阈值后实现超线性增加。这种增加逻辑取保守经济的“线性增加”存正在素质差别:保守经济的增加是要素投入的边际堆集,增加速度受边际收益递减纪律束缚;而数字经济的增加是立异出现的指数级扩散,增加速度受收集效应取协同效应驱动,呈现“边际收益递增”特征。例如,中国电子商务财产的增加是典型的超线性增加:据中国信通院《中国电子商务成长演讲(2024)》数据显示,1998年中国电子商务买卖规模不脚1亿元,2023年达到49。1万亿元,25年间增加近50万倍。其焦点缘由正在于,电商平台的立异出现(淘宝的C2C模式、京东的B2C模式、拼多多的社交电商模式)吸引大量商家取消费者参取,构成收集效应;商家的产物立异、办事立异取平台的手艺立异、模式立异协同感化,鞭策电商财产的系统能量快速堆集,实现超线)实践验证取理讲价值:立异出现的增加逻辑中国数字经济的成长实践充实验证了“决策叠加-立异出现-超线性增加”的逻辑。据中国信通院《中国数字经济成长演讲(2024)》数据显示,2023年中国数字经济规模达55。4万亿元,占P比沉达41。5%,数字经济焦点财产添加值达12。5万亿元,占P比沉达9。3%;数字经济范畴的立异持续出现,人工智能、大数据、云计较、区块链等手艺实现冲破,挪动领取、电子商务、共享经济等贸易模式引领全球。这些成绩的取得,恰是微不雅立异决策叠加构成的立异出现效应的间接表现。从理讲价值来看,量子经济学的“决策叠加-立异出现”理论,冲破了保守增加理论的线性思维,了数字经济超线性增加的焦点逻辑:数字经济的增加并非要素投入的线性堆集,而是微不雅从体立异决策叠加构成的立异出现,通过收集效应取协同效应实现的指数级增加。这一理论不只为注释数字经济增加现象供给了新视角,也为数字经济的成长供给了实践指点——鞭策数字经济成长的焦点,应是搭建立异协同平台,降低消息成本,强化不雅测者效应,指导微不雅从体的立异决策叠加态向立异标的目的坍缩,培育立异出现的生态。通过对中国新能源汽车财产兴起、脱贫攻践奇不雅、数字经济超线性增加三大案例的解析,量子经济学的实践注释力获得充实验证。其焦点价值不只正在于破解了保守理论的注释窘境,更正在于建立了“微不雅-中不雅-宏不雅”逻辑融通的阐发框架,为理解复杂经济现象供给了新的理论东西,为建立中国自从经济学学问系统奠基了实践根本。从理论贡献来看,量子经济学冲破了典范经济学的线性思维、还原论取平衡论,把握了复杂经济系统的量子属性取非线性演化纪律,建立了“决策叠加-从体纠缠-能级跃迁”的同一阐发框架,实现了对经济现象的全体性、动态性认知。同时,量子经济学立脚中国实践,提炼出合适中国经济纪律的理论命题(如多元从体协同管理、立异出现增加、度从体纠缠),冲破了经济学的范式枷锁,彰显了中国自从经济学学问系统的理论特色。从实践意义来看,量子经济学的理论框架为中国经济高质量成长供给了实践指点:正在财产成长层面,可通过建立度从体纠缠收集,强化相长效应,鞭策财产升级取创重生态建立;正在村落复兴层面,可自创脱贫攻坚的协同管理逻辑,建立“-市场-社会”的从体纠缠收集,鞭策农村地域实现能级跃迁;正在数字经济成长层面,可通过降低消息成本、强化不雅测者效应,培育立异出现的生态,鞭策数字经济取实体经济深度融合。综上,量子经济学的实践注释力,源于其对复杂经济系统素质纪律的精准把握,源于其取中国经济实践的深度适配。这一理论不只破解了保守理论的窘境,更彰显了中国自从经济学学问系统的科学性取生命力,为鞭策中国经济高质量成长、实现中华平易近族伟大回复供给了理论支持。正在全球化款式深刻调整、中国经济迈向高质量成长的新时代,建立具有中国特色、中国气概、中国气派的自从经济学学问系统,既是破解经济学范式局限、注释中国经济实践的内正在要求,也是鞭策全球经济学理论立异、贡献中国聪慧的必然选择。量子经济学以经济系统的量子属性为逻辑根底,以中国实践为焦点研究场景,建立了“微不雅决策叠加-中不雅从体纠缠-宏不雅能级跃迁”的阐发系统,不只精准契合中国自从经济学学问系统的焦点要求,更供给了可落地的建立径,成为自从学问系统建立的焦点载体。以下从焦点要求适配、具体建立径、自从属性取世界意义三个维度,系统阐释量子经济学取中国自从经济学学问系统的内正在联系关系。(一)中国自从经济学学问系统的焦点要求:实践根底、范式冲破取全球价值建立中国自从经济学学问系统,并非简单的“理论本土化”,而是要实现“实践扎根-范式立异-全球适配”的三沉跃升,其焦点要求源于中国经济实践的奇特征取全球经济学成长的现实需求,可从三个维度深化理解,且均获得学界相关研究的呼应取支持:中国特色社会从义市场经济实践具有明显的奇特征:既取市场经济的无机连系,又履历了从要素驱动到立异驱动的逾越式成长,构成了脱贫攻坚、配合敷裕、财产升级等独具特色的实践样本。因而,立脚中国实践成为自从学问系统建立的首要要求,其焦点内涵是“以中国实践为逻辑起点,提炼中国经济成长的奇特纪律,构成具有自从学问产权的理论命题”。这一要求素质上是对核心从义经济学的超越。持久以来,经济学以欧美市场经济实践为模板建立理论系统,构成了“实践=遍及纪律”的认知误区,而中国经济实践中的诸多现象(如取市场的协同关系、大规模减贫、财产政策的无效实施)均无法被理论充实注释。因而,自从学问系统必需脱节“用理论裁剪中国实践”的窘境,深切挖掘中国实践的内正在逻辑——例如,从脱贫攻坚的“多元从体协同”中提炼管理纪律,从新能源汽车财产的“财产链协同升级”中提炼后发财产冲破纪律,从数字经济的“超线性增加”中提炼新经济形态成长纪律。这些源于中国实践的理论命题,形成了自从学问系统的焦点内涵,也使其具有区别于经济学的实践根底。经济学以线性思维、还原论、平衡论为焦点范式,建立了“人-市场平衡-线性增加”的阐发框架,但这一框架难以适配中国经济的复杂性、非线性取协同性特征。因而,冲破范式成为自从学问系统建立的焦点要求,其焦点内涵是“建立具有中国特色的阐发框架,实现对中国经济现象的精准注释取无效指点”。冲破范式并非“否论”,而是要实现“范式立异”。自从经济学学问系统应“跳出经济学的话语系统,建立合适中国国情的理论框架。具体而言,这一要求表现正在三个层面:其一,正在从体假设上,冲破“人”的笼统化设定,关心中国实践中“无限-多元方针-嵌入”的从体特征;其二,正在市场认知上,冲破“市场平衡”的静态设定,把握中国经济“非平衡-协同演化”的动态特征;其三,正在阐发逻辑上,冲破“线性”的简单设定,建立“微不雅-中不雅-宏不雅”逻辑融通的非线性阐发框架。只要实现这一范式冲破,才能脱节对理论的径依赖,构成实正具有自从性的经济学阐发东西。中国自从经济学学问系统的建立,既要立脚中国实践,也要具备全球适配性,其世界意义表现为“为成长中国度经济成长供给新视角,为全球经济难题破解供给中国方案”。这一要求源于全球经济学成长的现实需求——当前,经济学难以注释全球财产链沉构、天气变化、差距扩大等全球性难题,而成长中国度也亟需脱节“依靠理论”“核心-外围”理论的局限,寻找合适本身国情的成长径。自从学问系统的世界意义,焦点是实现“特殊性取遍及性的同一”:中国经济实践的奇特征中包含着成长中国度实现逾越式成长的遍及纪律(如后发财产升级、大规模减贫、取市场的协同),而自从学问系统从中国实践中提炼的理论命题,可以或许为其他成长中国度供给可自创的阐发东西。同时,针对全球经济管理的窘境,自从学问系统应提出具有全球适配性的理论逻辑(如协同管理、从体纠缠、协同演化),鞭策全球经济学理论的立异成长。这种“立脚中国、放眼全球”的理论定位,使自从学问系统既具有本土自从性,又具有全球贡献度。量子经济学的理论框架取中国自从经济学学问系统的焦点要求高度契合,其通过“理论立异-学科扶植-实践使用”的三沉径,鞭策自从学问系统从“理论构思”“实践落地”,构成“实践提炼-理论立异-学科支持-实践赋能”的闭环逻辑。径彼此联系关系、协同感化,配合形成自从学问系统的建立脉络:理论立异是自从学问系统建立的焦点,量子经济学的理论立异径以“经济系统的量子属性”为逻辑起点,以中国实践为焦点素材,通过“实践现象提炼-理论命题笼统-阐发框架完美”的三步法,实现从实践到理论的,冲破经济学的范式枷锁。其一,实践现象提炼:聚焦中国特色经济实践样本。量子经济学以中国脱贫攻坚、新能源汽车财产兴起、数字经济增加、配合敷裕推进等实践为焦点研究样本,精准捕获此中的焦点特征——如脱贫攻坚中的“多元从体协同”、财产升级中的“财产链协同演化”、数字经济中的“立异出现”,这些特征均表现了经济系统的量子属性(决策叠加、从体纠缠、能级跃迁),为理论提炼供给了新鲜素材。例如,从新能源汽车财产的“电池-整车-充电桩”协同升级中,提炼“财产链纠缠取相长”的实践逻辑;从脱贫攻坚的“-市场-社会”协同管理中,提炼“多元从体纠缠取协同演化”的实践逻辑。其二,理论命题笼统:建立具有自从学问产权的理论内核。正在实践现象提炼的根本上,量子经济学将中国实践逻辑笼统为遍及性的理论命题,丰硕自从学问系统的理论内涵。例如,将脱贫攻坚的实践逻辑笼统为“从体纠缠取协同管理”理论,多元从体协同鞭策系统变化的纪律;将财产升级的实践逻辑笼统为“财产链-立异链-区域链”度纠缠理论,后发财产实现逾越式成长的纪律;将数字经济增加的实践逻辑笼统为“决策叠加取立异出现”理论,新经济形态的增加纪律。这些理论命题均源于中国实践,具有明显的自从属性,区别于经济学的相关理论。其三,阐发框架完美:建立“微不雅-中不雅-宏不雅”融通的自从阐发系统。量子经济学以理论命题为焦点,完美“微不雅决策叠加-中不雅从体纠缠-宏不雅能级跃迁”的阐发框架,实现对中国经济现象的系统性注释。这一框架冲破了经济学“微不雅-宏不雅”二朋分裂的局限,构成了“个别行为-中不雅协同-宏不雅演化”的逻辑闭环——微不雅决策叠加是中不雅从体纠缠的根本,中不雅从体纠缠是宏不雅能级跃迁的动力,宏不雅能级跃迁反向沉塑微不雅取中不雅。例如,通过这一框架,可系统注释“数字经济立异出现(微不雅)-数字财产协同成长(中不雅)-数字经济赋能高质量成长(宏不雅)”的完整逻辑,彰显其理论注释力。学科扶植是自从学问系统传承取成长的保障,量子经济学的学科扶植径以“明白学科鸿沟-建立课程系统-培育复合型人才”为焦点,鞭策自从学问系统融入高档教育系统,构成可持续的人才支持取理论传承机制。其一,明白学科定位取鸿沟:确立量子经济学的自从学科属性。量子经济学做为自从经济学学问系统的焦点分支,其学科定位是“以经济系统的量子属性为研究对象,以中国实践为焦点场景,注释复杂经济系统运转纪律的现代经济学学科”。其学科鸿沟清晰:研究对象为涵盖微中宏不雅的复杂经济系统,焦点范围包罗决策叠加、从体纠缠、能级跃迁、不雅测者效应、效应等,方系统为“系统阐发法-演化阐发法-实践阐发法”的三维融合,区别于经济学取既有量子经济学的学科定位。这一学科定位既彰显了其自从性,也为学科扶植奠基了根本。其二,建立多条理课程系统:融入高档教育人才培育环节。量子经济学的课程系统设想遵照“循序渐进、理论取实践融合”的准绳,建立涵盖本科、硕士、博士三个层级的课程系统:本科阶段开设《量子经济学导论》《量子经济学根本理论》等课程,培育学生的量子思维取根本理论认知;硕士阶段开设《量子经济学进阶理论》《中国经济实践的量子经济学阐发》等课程,指导学生使用理论阐发中国实践;博士阶段开设《量子经济学前沿研究》《自从经济学学问系统建立专题》等课程,培育学生的理论立异能力。同时,课程系统沉视实践案例讲授,将脱贫攻坚、新能源汽车财产、数字经济等实践样本融入课程,实现“理论-实践”的无机连系。其三,培育复合型人才:打制自从学问系统的传承者取立异者。量子经济学的人才培育方针是“既懂量子思维,又懂中国实践;既具备理论立异能力,又具备实践使用能力”的复合型人才。为实现这一方针,学科扶植采用“产学研融合”的培育模式:高校取科研机构合做开展理论研究,培育学生的理论立异能力;取部分、企业合做成立实践,指导学生参取政策制定、财产阐发等实践工做,提拔实践使用能力。同时,激励学生参取自从经济学学问系统的理论研讨取实践调研,培育其对本土理论的认同感取立异热情,为自从学问系统的持久成长供给人才支持。实践使用是自从学问系统价值实现的环节,量子经济学的实践使用径以“理论指点实践、实践反哺理论”为焦点逻辑,将阐发框架使用于宏不雅调控、财产政策、配合敷裕、数字经济成长等焦点范畴,为中国经济高质量成长供给理论支持。其一,宏不雅调控范畴:建立“协同调控”的新逻辑。保守宏不雅调控基于经济学的线性思维,沉视单一政策东西的使用(如财务政策、货泉政策),而量子经济学基于“宏不雅能级跃迁”理论,提出“协同调控”的新逻辑——宏不雅调控的焦点方针是鞭策经济系统向高能级(高质量成长)跃迁,环节是推进手艺立异、轨制立异、人力本钱的协同堆集,冲破临界阈值。具体实践中,可使用量子经济学理论优化宏不雅调控政策组合:正在手艺立异层面,加大根本研究投入,建立“根本研究-使用研究-财产化”的立异链纠缠收集;正在轨制立异层面,深化市场化,完美立异激励机制;正在人力本钱层面,推进高档教育普及取技术培训,提拔人才本质。通过三大体素的协同调控,鞭策经济系统实现能级跃迁。其二,财产政策范畴:建立“协同升级”的新径。保守财产政策多基于“选择性搀扶”的线性逻辑,而量子经济学基于“从体纠缠取相长”理论,提出“财产协同升级”的新径——财产政策的焦点方针是强化财产链、立异链、区域链的度从体纠缠,培育相长效应,鞭策财产系统全体跃升。例如,正在新能源汽车、半导体、高端配备制制等计谋性新兴财产范畴,政策设想应聚焦“协同立异平台扶植”,指导上下逛企业、高校、科研机形成立结合研发机制,强化财产链取立异链的纠缠;正在区域财产结构上,指导焦点区域取周边区域构成财产分工协做收集,强化区域链纠缠;通过制定同一的手艺尺度、完美好处分派机制,化解相消效应,培育相长的财产生态。其三,配合敷裕范畴:建立“协同赋能”的新机制。配合敷裕是中国特色社会从义的素质要求,量子经济学基于“从体纠缠取协同管理”理论,提出“多元从体协同赋能”的配合敷裕实现机制——通过建立“-市场-社会”的从体纠缠收集,构成相长效应,鞭策贫苦地域取低收入群体实现能级跃迁。具体实践中,应继续阐扬轨制供给取资本整合的感化,完美社会保障系统,推进公共办事均等化;市场应通过财产帮扶、就业帮扶等模式,带动低收入群体增收,激活其成长活力;社会应通过公益捐赠、意愿者办事等体例,填补取市场的短板,扩大帮扶笼盖面。三者的协同赋能,可以或许无效破解差距问题,鞭策配合敷裕方针的实现。其四,数字经济成长范畴:建立“立异出现”的重生态。数字经济是高质量成长的焦点引擎,量子经济学基于“决策叠加取立异出现”理论,提出“降低消息成本、强化不雅测者效应”的数字经济成长重生态——通过搭建数字立异平台,降微贱不雅从体的消息获取成本,指导其立异决策叠加态向立异标的目的坍缩,构成立异出现效应。具体实践中,可通过完美数字根本设备、推进数据要素市场化设置装备摆设,降低消息不合错误称;通过建立数字立异协同平台,指导企业、创业者、科研机构开展合做立异;通过优化数字经济监管政策,营制包涵立异的轨制。这些行动可以或许培育数字经济的立异出现生态,鞭策数字经济实现超线性增加,赋能实体经济转型升级。量子经济学建立中国自从经济学学问系统的过程,既是“本土扎根”的理论立异过程,也是“全球贡献”的价值实现过程。其自从属性源于对中国实践的深度扎根取对范式的冲破,其世界意义源于对成长中国度成长纪律的把握取对全球经济难题的破解,二者辩证同一,配合彰显了中国自从经济学学问系统的理讲价值。量子经济学的自从属性并非简单的“地区自从”,而是表现为“实践根本-理论框架-价值导向”的三沉本土扎根,使其成正意义上的“中国自从”理论:其一,实践根本的自从性:源于中国特色社会从义市场经济实践。量子经济学的焦点理论命题均提炼自中国实践——“从体纠缠取协同管理”源于脱贫攻践,“财产链纠缠取相长”源于新能源汽车财产升级实践,“决策叠加取立异出现”源于数字经济增加实践。这些实践样本具有明显的中国特色,区别于市场经济实践,使量子经济学的理论根底具有天然的自从性。同时,量子经济学的实践使用一直聚焦中国经济成长的焦点议题(高质量成长、配合敷裕、财产升级),为中国经济实践供给理论指点,进一步强化了其实践根本的自从性。其二,理论框架的自从性:冲破范式取物理移植误区。量子经济学以经济系统的量子属性为逻辑起点,建立了“微不雅决策叠加-中不雅从体纠缠-宏不雅能级跃迁”的自从阐发框架,既冲破了经济学的线性思维、还原论取平衡论范式,也脱节了既有量子经济学的物理概念移植误区。这一框架的焦点范围(决策叠加、从体纠缠、能级跃迁等)均具有的经济学内涵,而非对物理概念的简单类比;其阐发逻辑(微不雅-中不雅-宏不雅融通)精准把握了中国经济的非线性取协同性特征,实现了对中国经济现象的精准注释。这种理论框架的自从性,使量子经济学脱节了对理论的径依赖,成为自从学问系统的焦点载体。其三,价值导向的自从性:契合中国特色社会从义的成长方针。量子经济学的理论建立一直以“实现中国经济高质量成长、鞭策配合敷裕、推进人的全面成长”为价值导向,契合中国特色社会从义的成长方针。例如,其“协同管理”理论强调多元从体的协同赋能,帮力配合敷裕方针的实现;其“财产协同升级”理论强调财产高质量成长,鞭策经济成长体例改变;其“立异出现”理论强调全平易近立异,推进人的全面成长。这种价值导向的自从性,使量子经济学区别于经济学“以本钱为焦点”的价值导向,彰显了中国自从经济学学问系统的价值逃求。量子经济学的世界意义,焦点是为全球经济学成长贡献中国聪慧,为成长中国度经济成长取全球经济难题破解供给新视角取新方案,鞭策全球经济管理系统的完美取升级:其一,为成长中国度供给后发赶超的新阐发框架。持久以来,成长中国度的经济成长多受困于经济学的“核心-外围”理论取“依靠理论”,难以找到合适本身国情的成长径。量子经济学立脚成长中国度的后发特征,提炼出“从体纠缠-协同管理-能级跃迁”的后发赶超阐发框架——成长中国度无需遵照“先要素堆集、后立异驱动”的线性成长径,而是能够通过建立度从体纠缠收集,构成相长效应,鞭策经济系统实现逾越式能级跃迁。例如,其他成长中国度可自创中国新能源汽车财产的“财产链协同升级”经验,使用量子经济学的“从体纠缠”理论,建立本国的财产协同立异收集;可自创中国脱贫攻坚的“协同管理”经验,建立“-市场-社会”的从体纠缠收集,鞭策减贫取成长方针的实现。这一框架为成长中国度脱节“依靠成长”窘境供给了新选择。其二,为破解全球经济难题供给协同演化的新处理方案。当前,全球经济面对财产链供应链沉构、天气变化、差距扩大、经济苏醒乏力等多沉难题,这些难题的焦点特征是“全球性、复杂性、联系关系性”,保守经济学的线性思维难以破解。量子经济学的“从体纠缠-协同演化”理论,为破解这些难题供给了新的处理方案——全球经济是一个复杂的纠缠收集,、各财产、各从体之间彼此嵌入、协同演化,只要通过强化相长、化解相消,才能实现全球经济的可持续成长。例如,正在全球财产链供应链沉构中,可使用“从体纠缠”理论,建立“互补协做、风险共担”的全球财产链纠缠收集,避免“脱钩断链”的相消效应;正在应对天气变化中,可建立“-企业-国际组织”的协同管理收集,通过手艺立异协同、政策协同,鞭策绿色低碳成长;正在缩小全球差距中,可自创中国的协同管理经验,建立全球层面的“发财国度-成长中国度-国际组织”协同赋能收集,鞭策全球成长共享。其三,为全球经济学理论立异注入中国动能。经济学持久从导全球经济学成长,但面临复杂的全球经济现象,其理论注释力取指点力持续弱化。量子经济学冲破经济学的范式局限,建立了基于复杂经济系统量子属性的阐发框架,为全球经济学理论立异供给了新的思取标的目的。其焦点贡献正在于:一是提出了“非线性-协同性-动态性”的经济系统认知,冲破了经济学的“线性-还原论-静态”认知;二是建立了“微不雅-中不雅-宏不雅”逻辑融通的阐发系统,冲破了经济学的二朋分裂局限;三是实现了“实践-理论-实践”的闭环逻辑,强化了经济学理论的实践适配性。这些立异不只丰硕了全球经济学的理论内涵,更鞭策全球经济学从“核心从义”向“多元共生”的标的目的成长,为全球经济学的将来成长注入中国动能。本文立脚中国特色社会从义市场经济实践,聚焦典范经济学、本土化理论及既有量子经济学的焦点局限,系统建立了以“经济系统量子属性”为焦点的量子经济学理论系统,经深度阐发构成三大核论。其一,保守经济学范式存正在底子性适配缺陷,难以契合复杂经济系统的演化纪律。典范经济学根植于还原论取平衡论思维,其“人-平衡市场-线性”框架无释微不雅从体决策的不确定性、中不雅财产/区域的非线性联系关系及宏不雅经济的非渐进式演化;以新布局经济学为代表的本土化理论虽立脚成长中国度实践,但未冲破经济学阐发框架,存正在对轨制、文化等非要素要素关心不脚、取市场关系认知全面、理论注释范畴狭小等问题;既有量子经济学则陷入物理概念简单移植的误区,呈现研究碎片化、取本土实践适配性不脚的缺陷,三者配合形成了建立中国自从经济学学问系统的焦点理论妨碍。其二,量子经济学建立了“本体论-方-焦点框架”三位一体的完拾掇论系统,成功冲破保守范式枷锁。本体论层面,明白经济系统的量子属性是理论焦点根底,具体表示为微不雅决策叠加、中不雅从体纠缠、宏不雅能级跃迁三大维度,且该属性源于经济系统的复杂性取动态性,具有的经济学生成逻辑,并非对物理量子概念的简单类比;方层面,构成“系统阐发法-演化阐发法-实践阐发法”三维融合框架,以全体论冲破保守还原论局限,以动态论破解平衡论枷锁,以中国实践为导向夯实理论根底;焦点理论框架层面,建立“微不雅决策叠加-中不雅从体纠缠-宏不雅能级跃迁”递进系统,实现了微不雅个别行为、中不雅协同演化取宏不雅系统跃迁的逻辑融通,无效填补了保守经济学“微不雅-宏不雅”二朋分裂的固出缺陷。其三,量子经济学具备明显的中国自从属性取强劲的实践注释力。该理论以中国特色经济实践为焦点研究场景,精准聚焦脱贫攻坚、新能源汽车财产兴起、数字经济超线性增加等本土环节议题,提炼出契合中国经济成长纪律的理论命题。通过典型案例验证可知,其可以或许无效解读微不雅层面企业数字化转型决策的叠加形态、中不雅层面新能源汽车财产链的相长效应、宏不雅层面中国经济从高速增加向高质量成长的能级跃迁过程,为解读中国经济实践奇不雅供给了全新理论视角,同时也为建立中国自从的现代经济学学问系统供给了焦点载体取环节支持。做为建立中国自从经济学学问系统的全新摸索,量子经济学理论系统仍需正在后续研究中持续深化取完美,将来可从理论深化、实践使用、跨学科融合三大标的目的沉点推进。正在理论深化层面,焦点使命是推进焦点概念量化研究取阐发框架拓展。当前量子经济学的决策叠加、从体纠缠、能级跃迁等焦点概念仍以定性阐发为从,后续需自创复杂系统科学的消息熵理论、计量经济学的建模方式,建立决策叠加态的量化评估模子,通过不确定性指数等目标精准权衡决策叠加的强度取演化轨迹;成立从体纠缠强度测算系统,连系财产链联系关系度、立异链协同度等数据量化从体间的纠缠程度;明白宏不雅能级跃迁的临界阈值,界定手艺立异、轨制立异、人力本钱等要素的协同堆集尺度。同时,需拓展阐发框架的笼盖鸿沟,将数字经济、绿色经济、全球经济管理等新兴议题纳入系统,沉点研究数字要素对决策叠加、从体纠缠的影响机制,以及全球经济系统中国度间、区域间的纠缠联系关系取能级跃迁纪律,加强理论的普适性取时代性。正在实践使用层面,环节正在于鞭策理论向政策东西并丰硕实践案例库。政策方面,可基于“从体纠缠”理论设想财产链供应链协同升级政策,通过强化上下逛企业手艺适配、好处共享机制培育相长效应;依托“能级跃迁”理论优化立异驱动成长政策,聚焦手艺研发、轨制保障、人才培育的协同发力,鞭策经济系统冲破临界阈值实现高质量跃迁;自创“决策叠加取不雅测者效应”制定精准市场指导政策,通过完美消息披露机制、优化轨制设想指导微不雅从体决策向预期标的目的坍缩。案例库扶植方面,需正在现有案例根本上,拓展至村落复兴、配合敷裕、区域协调成长等范畴,通过多场景验证批改理论框架,构成“实践提炼-理论立异-实践赋能”的良性轮回。正在跨学科融合层面,需强化取多学科的协同立异以丰硕理论内涵。可取量子力学学者合做,深切挖掘量子思维取经济纪律的内正在契合性,规避概念移植概况化问题;结合复杂系统科学学者建立经济系统量子属性的演化动力学模子,其动态演化机理;连系社会学研究阐发文化保守、社会收集等要素对从体纠缠、决策叠加的影响径;联动办理学范畴摸索量子经济学正在企业管理、组织立异等微不雅场景的使用方案,提拔理论的学科影响力取实践操做性。综上,量子经济学为冲破经济学范式枷锁、建立中国自从的现代经济学学问系统供给了兼具理论立异性取实践可行性的全新径。该理论通过挖掘经济系统的量子属性,立脚中国实践建立逻辑自洽的阐发框架,既填补了保守理论的适配缺陷,又彰显了中国自从经济学的理论特色。将来跟着理论研究的持续深化、实践使用的不竭推进以及跨学科融合的深度拓展,无望构成具有中国特色、中国气概、中国气派的经济学理论。这一不只能为解读中国脱贫攻坚、财产升级、数字经济成长等实践奇不雅供给更具力的理论支持,更能为破解全球财产链沉构、天气变化应对、差距缩小等全球性经济管理难题贡献中国聪慧取中国方案,鞭策全球经济学从核心从义向多元共生的成长标的目的转型,为全球经济学理论立异取实践成长注入新动能。[25]赵恢林。量子行为经济学:量子视角下的行为经济学[EB/OL]。宏不雅成长研究,2025-06-08。[26]赵恢林。量子空间经济学:不确定性空间的经济新范式[EB/OL]。宏不雅成长研究,2025-06-04。[26]赵恢林。量子轨制经济学:一种新的轨制阐发框架[EB/OL]。宏不雅成长研究,2025-05-21。[29]林毅夫。新布局经济学!反思经济成长取政策的理论框架[M]。大学出书社,2014。,经济学博士,现任汕头大学教师及硕士生导师。正在研究生阶段,他三度荣获排名第一的国度学金。近年来,他以第一做者或做者身份正在《财产经济研究》、《世界经济研究》、《南方经济》、《劳动经济研究》等CSSCI学术刊物颁发论文十余篇,并掌管教育部人文社会科学青年项目、广东省社科等项目。此外,他正在号《宏不雅成长研究》颁发原创文章300多篇,提出了一系列立异理论,包罗双元假设、“算法人”假设、“关系人”假设、买卖价值理论、消费极限理论、全球财产链沉构周期理论、轮回共生分派理论、互动性预期理论、关系嵌合度(嵌合平衡)理论、算法流动性理论、透支式增加理论、债权可持续的潜正在经济增加率测算方式、复平面上的经济平衡理论、经济元素周期表、财产周期表、量子空间经济学、量子预算理论、量子商业纠缠理论、量子经济周期理论、量子轨制经济学、时间价值经济学、临界经济学、认知协同经济学、认知轨制经济学、西医经济学、化学经济学和元经济学等浩繁理论和学科分支。